Abstract
Permafrost peatlands are found in high-latitude regions and store globally-important amounts of soil organic carbon. These regions are warming at over twice the global average rate, causing permafrost thaw, and exposing previously inert carbon to decomposition and emission to the atmosphere as greenhouse gases. However, it is unclear how peatland hydrological behaviour, vegetation structure and carbon balance, and the linkages between them, will respond to permafrost thaw in a warming climate. Here we show that permafrost peatlands follow divergent ecohydrological trajectories in response to recent climate change within the same rapidly warming region (northern Sweden). Whether a site becomes wetter or drier depends on local factors and the autogenic response of individual peatlands. We find that bryophyte-dominated vegetation demonstrates resistance, and in some cases resilience, to climatic and hydrological shifts. Drying at four sites is clearly associated with reduced carbon sequestration, while no clear relationship at wetting sites is observed. We highlight the complex dynamics of permafrost peatlands and warn against an overly-simple approach when considering their ecohydrological trajectories and role as C sinks under a warming climate.
Export citation and abstract BibTeX RIS

Original content from this work may be used under the terms of the Creative Commons Attribution 4.0 license. Any further distribution of this work must maintain attribution to the author(s) and the title of the work, journal citation and DOI.
1. Introduction
Permafrost peatlands have developed in cold regions during the Holocene and store a disproportionate amount of organic carbon (C) for their extent, estimated to total ∼277 Gt C (Tarnocai et al 2009)—making up around a fifth of all permafrost soil C (Hugelius et al 2014). These ecosystems experience a short growing season where a seasonal active layer thaws (French 2017), and C accumulates when the addition of plant litter exceeds losses from decomposition (Yu et al 2011). The maintenance of a near-surface water table by seasonal active layer thaw, snow melt and summer precipitation (Woo and Winter 1993) limits C losses from microbial decomposition (Heffernan et al 2020) and encourages the growth of decomposition-resistant plants such as Sphagnum mosses (Rydin et al 2006).
High-latitude regions of the Northern Hemisphere are now experiencing warming at a rate two to three times the global average (Masson-Delmotte et al 2018). Permafrost extent is shifting northwards with warming, evidenced by the thawing of peatlands in the discontinuous permafrost zones of North America (Camill 2005) and Eurasia (Åkerman and Johansson 2008, Payette et al 2004). Deeper thaw increases the amount of soil organic matter vulnerable to decomposition, while rising temperatures simultaneously increase the rate of microbial decomposition; both contribute to increased greenhouse gas (GHG) emissions and a positive feedback with climate (Jeong et al 2018). In addition, climate-driven drying may expose peat to increased aerobic decomposition, leading to increases in carbon dioxide (CO2) emissions (Ise et al 2008), while thaw-induced wetting has been associated with elevated methane (CH4) emissions (Christensen et al 2004). However, these C losses may be partially offset or even reversed by improved plant productivity during longer growing seasons (Gallego-Sala et al 2018, Taylor et al 2019, Heffernan et al 2020).
Although studies of degrading permafrost peatlands have established a relationship between GHG fluxes, permafrost thaw and hydrological conditions, intensive monitoring in most areas began no earlier than the 1990s (Johansson et al 2006). Therefore, a palaeoecological approach using proxies—such as testate amoebae (Lamarre et al 2012, Jones et al 2013, Swindles et al 2015a, Pelletier et al 2017, Taylor et al 2019) and plant macrofossils (Fritz et al 2016, Gałka et al 2017a)—provides a valuable longer-term perspective. A recent palaeohydrological study of European peatlands in mainly temperate latitudes showed widespread 20th century drying (Swindles et al 2019); however, permafrost peatlands are subject to processes that are unique to cold regions. Gradual permafrost thaw increases active layer thickness and can lead to evaporation-driven drying (van Bellen et al 2018, Zhang et al 2018a). If a threshold point in permafrost thaw is reached structural collapse and wetting can occur, often linked to deep C losses (O'Donnell et al 2012, Jones et al 2017, Turetsky et al 2020), but there is evidence that in some instances abrupt permafrost thaw can lead to increased post-thaw C accumulation that partially or completely offsets deep C losses (Jones et al 2013, Swindles et al 2015b, Heffernan et al 2020). This non-linear response suggests ecological thresholds and autogenic feedbacks may be important, but these are not yet fully understood.
The uncertainty over the future of permafrost peatland C stocks mirrors that of the entire permafrost zone, arising from limited understanding of feedbacks between changes in hydrological regime, vegetation shifts, and permafrost thaw (Abbott et al 2016). In this study we investigate the ecohydrological and carbon dynamics response of permafrost peatlands in a rapidly warming region of subarctic Sweden. We conduct multi-proxy palaeoecological reconstructions from ten peat profiles across eight sites that are reliably dated at high-resolution using 210Pb, 14C and tephrochronology. More specifically we aim to (a) reconstruct changes in peatland vegetation, moisture conditions and carbon dynamics over at least the last 300 years, (b) determine the relationship between any important changes and measured climatic variables and (c) better quantify autogenic ecohydrological feedbacks operating in permafrost peatlands.
2. Methods
2.1. Study region and sampling
Our study region near Abisko in northern Sweden (figure 1) is in the discontinuous permafrost zone and is characterised by extensive palsas, peat plateaus, bogs, and fens, many of which are currently experiencing permafrost degradation (Åkerman and Johansson 2008) and are no longer in equilibrium with climate (Olvmo et al 2020). Therefore, our study region may indicate how peatland areas currently with more extensive permafrost may respond to future warming. In total, we sampled ten peat profiles across eight sites within a ∼60 km radius of each other. All sites were underlain by permafrost and were sampled to the base of the active layer, excluding Maunuvuoma fen where no permafrost was present. Monoliths were cut out from the peat at all sites, with the exception of Stordalen palsa and Maunuvuoma fen, that were sampled using a Russian corer (De Vleeschouwer et al 2010). Refer to supplementary section 4 (available online at stacks.iop.org/ERL/16/034001/mmedia) for imagery of sampling site locations.
Figure 1. Location map of study sites, weather stations and regional climatic data. (a) Study sites and weather stations near Abisko in the Kiruna Municipality, northern Sweden and location of study region in the context of pan-Arctic permafrost extent (Brown et al 2002). Climatic station data are shown for (b) growing degree days above 0 °C (GDD0); (c) mean annual temperature; and (d) total precipitation. Points represent annual averages and lines are locally estimated scatterplot smoothing (loess) models, with grey shading indicating the 95% confidence range of the loess function. Topographic, watercourse and land-cover data sourced from: www.lantmateriet.se/.
Download figure:
Standard image High-resolution imageDownload figure:
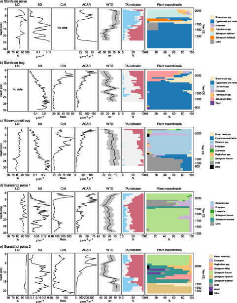
Standard image High-resolution imageFigure 2. Palaeoecological summary diagrams from all ten peat profiles, across eight sites. Data shown are: (i) loss on ignition (LOI; organic matter), (ii) dry bulk density (BD), (iii) C to N quotient, (iv) apparent carbon accumulation rate (ACAR), (v) water-table depth (WTD) reconstructions using a testate amoeba transfer function (Amesbury et al 2016) (grey shading represents error based on 999 bootstrap cycles), (vi) proportion wet (blue), intermediate (grey) and dry (red) testate amoeba (TA) indicators and (vii) plant macrofossil remains (volume percentages). See supplementary information for all data and plant macrofossil groupings.
Download figure:
Standard image High-resolution imageThe peatlands in our study region formed as early as ∼9500 yr BP following the retreat of the Fennoscandian Ice Sheet (Sannel et al 2018), with peatland initiation linked to warming growing seasons and potentially increased precipitation (Morris et al 2018). Yet, permafrost may only have started forming in Fennoscandia from ∼1500 yr BP (Treat and Jones 2018), perhaps as late as the Little Ice Age. Abisko has warmed by 1.59 °C in the last century (figure 1), far above the mean global increase of 0.91 °C (Lenssen et al 2019, GISTEMP Team 2021) (averages for 1913–1922 against 2003–2012), with annual average temperatures in some areas of our study region now above 0 °C—a key threshold for permafrost and ecological dynamics (Callaghan et al 2010).
2.2. Age modelling
The chronology of these peat profiles was determined from 210Pb, 14C and tephra layers.14C dates were calibrated using the IntCal13 calibration curve (Reimer et al 2013) and the northern hemisphere zone 1 post-bomb calibration curve (Hua et al 2013). Annually-resolved tephra layers found in Stordalen palsa (Hekla 1158 at 23 cm; Hekla 1104 at 30 cm)—see Cooper et al (2019)—were included in the age-depth model. Age-depth profiles (supplementary section 3) were constructed using PLUM (Aquino-López et al 2018), which is a Bayesian modelling approach, for a more robust integration of 210Pb, 14C and tephra dates.
2.3. Peat properties
Peat was stored at 4 °C before bulk density and loss-on-ignition (LOI; %) analyses were completed in the laboratory following Chambers et al (2011). Bulk density was measured for contiguous 0.5 cm thick layers, while LOI was determined for 1 cm thick layers. Bulk density (g cm−3) was calculated by dividing dry mass of peat (g; dried overnight at 105 °C) by the total sample volume (cm3). LOI was calculated by subtracting ash mass (g; after 8 h in 550 °C furnace) from dry mass (g), dividing this by dry mass and multiplying the product by 100. C and nitrogen (N) content was measured for 0.5 cm layers in each peat profile on a Thermo Scientific Flash (2000) Series CHNS/O analyser.
2.4. Carbon accumulation
Apparent C accumulation rate (ACAR; g C m−2 yr−1) was calculated for each peat profile by multiplying the accumulation rate of peat (g m−2 yr−1), determined from respective age-depth models, by the proportion of C in each sample. Peat decay modelling (Clymo 1984) has been successfully used in other studies to calculate C accumulation under constant conditions—i.e. partially accounting for incomplete decomposition of surface peats—and to interpret the influence of allogenic (external) forcing (Zhang et al 2018b, 2020). However, here subjectivity in determining the transition of oxic to anoxic peat in these permafrost peatland sites, confounded by uncertainties associated with fitting exponential curves to data (Belyea and Baird 2006), made use of such an approach inappropriate. Therefore, we have used a case-by-case discursive approach to interpret the relationship between ACAR and ecohydrological or climatic variables.
2.5. Water-table reconstructions
Testate amoebae were prepared and analysed following a modified version of Booth et al (2010); peat samples of 2 cm3 were boiled in water for 10 min and stirred with a glass rod. This solution was rinsed through a 300 μm sieve, back-sieved through a 15 μm mesh and left to settle. Slides were made up for microscopy and a minimum of 100 individual testate amoebae were counted per sample at 200–400× magnification. In 10.5% (24 out of 228) of the samples a minimum of 50 individuals were counted owing to low abundance (supplementary section 5). Testate amoeba species identification was aided by reference to relevant literature (Charman et al 2000, Siemensma 2021). Refer to Swindles et al (2015b) for information on counting of testate amoebae in Stordalen palsa and Maunuvuoma fen (an additional 54 samples).
Taxonomies were harmonised to that of the Amesbury et al (2016) European-wide transfer function which was then applied to testate amoeba abundance data to reconstruct past water-table depth (WTD). This transfer function uses a weighted average tolerance-down weighted model with inverse de-shrinking. Errors are based on 999 bootstrap cycles. Full testate amoeba abundance data can be found in supplementary section 1. Standardised z-scores of WTD reconstructions were calculated following Swindles et al (2015c) for the periods 1500 CE to present (see figure 3) and 1913 CE to present (see figure 4).
Figure 3. Water-table depth (WTD) data from all peat profiles since 1500 CE. WTD data are standardised for all peat profiles from 1500 CE. Results are divided into peat profiles exhibiting recent drying, wetting (preceded by drying) and asynchronously fluctuating WTD trends. For each panel a locally estimated scatterplot smoothing (loess) model is shown in black, with grey shading indicating the 95% confidence range of the loess function.
Download figure:
Standard image High-resolution imageFigure 4. Relationship between climatic variables and water-table depth (WTD) across all sites. Annual (a) growing degree days above 0 °C (GDD0; °C days), (b) evapotranspiration (ET; mm) and (c) precipitation (P; mm); (d) precipitation minus evapotranspiration (P-E; mm) for Abisko, 1913 CE to present. Standardised WTD data from (e) drying and (f) wetting or fluctuating peat profiles since 1913 CE, and (g) Theil-sen regression matrix (coefficients and betas) of standardised WTD by peat profile against each climatic variable. SP = Stordalen palsa, SB = Stordalen bog, RB = Ribasvuomuš bog, BB = Bergfors bog, RP = Rensjön palsa, GP1 = Gurasáhpi palsa 1, GP2 = Gurasáhpi palsa 2, MF = Maunuvuoma fen, VB = Veigi bog and OP = Orusjohka palsa.
Download figure:
Standard image High-resolution imageTestate amoeba species were grouped by k-means clustering into three groups (wet, intermediate and dry indicators—see figure 2) based upon their water-table optima values in the transfer function (Amesbury et al 2016). The testate amoeba indicator percentages allow for an assessment of the homogeneity of WTD optima values within each sample—high heterogeneity could in theory indicate seasonal variation in hydrological regime or that wet and dry periods are captured within a single sample.
2.6. Plant macrofossils
Plant macrofossils were analysed for contiguous 1 cm thick layers in all peat profiles. Samples of 5 cm3 were washed under a warm-water spray and sieved using a 0.2 mm mesh. Initially, the entire sample was examined with a stereomicroscope to obtain volume percentages of individual subfossils of vascular plants and mosses. The subfossil carpological remains and vegetative fragments (leaves, rootlets, epidermis) were identified using identification keys (Hadenäs 2003, Smith 2004, Mauquoy and van Geel 2007). Identification of Sphagnum to species level was carried out separately based upon analyses of stem leaves using specialist keys (Hölzer 2010, Laine et al 2011). See Gałka et al (2017b) for a more detailed methodology for plant macrofossil analysis. Entire plant macrofossil records can be found in supplementary section 2, along with the species groupings used for presentation in figure 2. Refer to Gałka et al (2017a) regarding the plant macrofossil analysis of Stordalen palsa and Maunuvuoma fen.
2.7. Climatic data
Temperature and precipitation data for regional weather stations were downloaded from the Swedish Meteorological and Hydrological Institute (www.smhi.se/en). Climate data were also provided by Abisko Scientific Research Station. Growing degree days (GDD0) were calculated annually by summing daily temperature values above 0 °C.
For the Abisko station Penman–Monteith potential evapotranspiration (mm d−1) was calculated for the period July 1984 CE to December 2002 CE, where data of sufficient climatic variables were available. For this period, gaps made up 6.04% of the data; therefore, gaps (up to 20 d) were filled using linear interpolation—following this process gaps made up only 0.34% of the data. This interpolation was based upon the average of 5 d prior to and after a gap. If there were no data for 5 d prior to or after the gap, then data from 15 d before or after respectively was extrapolated to fill the gap. For the Penman–Monteith calculations, roughness length (z0) values measured at a boreal Swedish peatland (Alekseychik et al 2017) and albedo values from a study at Stordalen (Stiegler et al 2016) were used.
The period for which there is Penman–Monteith evapotranspiration data is limited in timespan, although temperature, GDD0 and sunlight hours data—related to evapotranspiration rates—are available from 1913 to present. Therefore multiple linear regression models using these variables were fitted to the Penman–Monteith evapotranspiration data at a monthly resolution for the period July 1984 to December 2002 in R v.3.6.1 (R Core Team 2019). The relative quality of these models was assessed by comparing corrected Akaike information criterion (AICc) values in the R package 'MuMIn' v.43.6 (Bartoń 2019). The best performing model with a zero intercept had GDD0, temperature and sunlight hours as explanatory variables and had an adjusted R-squared of 0.87. This multiple linear regression model was then used to model monthly evapotranspiration at Abisko from 1913 to 2017 CE.
2.8. Theil-sen regression
The relationship between climate variables (GDD0, evapotranspiration and precipitation) at Abisko and WTD from 1913 to 2012 CE was explored using Theil-Sen robust regression in the R package 'deming' v.1.4 (Therneau 2018). WTD data were standardised following Swindles et al (2015c) for the time period 1913–2012 CE. Climatic data were averaged for the time period each WTD sample represented in the age-depth model to make data comparable. The testate amoeba subfossil assemblage has accumulated over the time period represented by each sample slice (typically 1 cm) and therefore provides a WTD reconstruction averaged to this timeframe. Theil-sen regression coefficients were then standardised to produce beta coefficients.
3. Results and discussion
3.1. Response of permafrost peatlands to recent warming
Our palaeoecological reconstructions span at least the last 500 years and show a varied ecohydrological response to recent warming (figure 2). In terms of hydrological regime, local regression (loess) models highlight a divergent response to recent warming (figure 3). Stordalen palsa, Stordalen bog, Ribasvuomuš bog, Bergfors bog and Rensjön palsa have all undergone clear drying since the mid-20th century. In contrast, Gurasáhpi palsa 1 and 2 and Maunuvuoma fen have experienced a period of 20th century drying, followed by rapid wetting from ∼1990 CE. Meanwhile, Veigi bog and Orusjohka palsa in Paittasjärvi valley to the south record asynchronously fluctuating wet and dry periods in recent decades. Individual sites have undergone wet or dry shifts earlier in the record (e.g. Stordalen palsa and Stordalen bog), but it is only within the last century that high-magnitude shifts in hydrological regime have occurred across all sites.
Vegetation across all sites demonstrates a degree of resistance (the ability of a population to avoid displacement during a period of stress; Harrison 1979), and in some cases resilience (the ability of a population to recover from change or disturbance when a period of stress has subsided; Harrison 1979) to recent hydrological shifts and climate change (figure 2). In Rensjön palsa, Maunuvuoma fen and Veigi bog, Sphagnum fuscum populations remain stable during the last century, demonstrating resistance to warming and changing hydrological regimes, probably because of its broad hydrological tolerance (Rydin and McDonald 1985). In Gurasáhpi palsa 1, S. fuscum demonstrates resilience with populations recovering following a period of intense drying—inferred from WTD reconstructions and high presence of unidentified organic matter (UOM)—in the mid-20th century. The resilience and resistance of S. fuscum may have been aided by it forming dense carpets and its increased growth rate with warming; however, a reduced bulk density with faster growth could hamper moisture retention capabilities in the long-term and limit future productivity (Dorrepaal et al 2004). Both Ribasvuomuš bog and Bergfors bog have been dominated by Dicranum spp.—predominantly the hummock species Dicranum elongatum (supplementary section 2)—since ∼1600 CE, with a period of Ericaceae dominance in the late 20th century. Initially, drying may have allowed Ericaceae to outcompete D. elongatum, but further drying appears to have favoured D. elongatum—which can tolerate extreme dry habitats (Sonesson et al 2002)—allowing the species to re-emerge as dominant. Stordalen palsa and Stordalen bog experience a shift from ∼1950 CE to more ombrotrophic conditions, from sedge (Cyperaceae) and herbs to bryophyte dominance. From ∼1800 CE to ∼2000 CE, Stordalen palsa experiences a stable WTD of ∼6 cm, while exhibiting shifts in plant communities (figure 2(a)). From ∼1800 CE, brown moss (Drepanocladus sp., see supplementary section 4) dominates, from ∼1900 CE there is a period of Sphagnum lindbergii and sedge and herb dominance before a transition in recent decades to Sphagnum balticum. In the absence of clear hydrological change during this period, a reduction in available nutrients could be driving the shift from S. lindbergii to S. balticum (Gunnarsson et al 2004). S. balticum is a species typical of moderately-wet conditions (Johansson and Linder 1980), yet demonstrates resistance to considerable drying since ∼2000 CE. Similarly, in Stordalen bog the typically wet hollow species Sphagnum fallax demonstrates resistance to drying in recent decades, likely owing to its tolerance to desiccation (Wagner and Titus 1984).
All sample locations—excluding Maunvuoma fen—are currently underlain by permafrost. A transition from Cypercaceae and herb and UOM dominated assemblages to Sphagnum spp. or Dicranum spp. dominance may represent the aggradation of permafrost in Maunuvuoma fen ∼2150 cal. BP, in Orusjohka palsa ∼400 cal. BP and ∼200 cal. BP in Ribasvuomus bog (figure 2). In general permafrost is thought to have begun aggrading in Fennoscandia ∼450 cal. BP (Treat and Jones 2018), with evidence that permafrost aggradation may have been occurred in Stordalen mire as early as 2650 cal BP and late as 120 cal BP (Kokfelt et al 2010). Greater certainty in the reconstruction of permafrost dynamics would likely be obtained through the study of subfossil oribatid mite communities (Markkula and Kuhry 2020).
Any increases in C accumulation owing to improved productivity with warming or hydrological changes are difficult to distinguish from the artefact of incomplete decomposition in recent peats (Young et al 2019)—characterised by an uptick in recent ACAR (see figure 2). Nonetheless, it is clear there is a decrease in C accumulation in Stordalen palsa, Rensjön palsa, Ribasvuomuš bog and Gurasáhpi palsa 1 during drying periods in the last century. A decrease in ACAR from the late-20th century in Stordalen palsa (figure 2(a)) indicates a reduction in C accumulation great enough to overcome any artefact of incomplete decomposition, likely responsible for the increase in ACAR during the mid-20th century. We suggest this decreased C accumulation in the surface peat is probably because of high levels of aerobic decomposition associated with drying from ∼2000 CE. This drying appears to be to such an extent as to have caused decomposition further down the profile (secondary decomposition) and consequently a reduced ACAR in the late-20th century (Frolking et al 2014, Morris et al 2015a). In Rensjön palsa, there is a decrease in ACAR coincident with drying prior to the recent uptick in ACAR (figure 2(g)). Similarly, increased UOM—associated with high levels of decomposition—is observed alongside drying at the surface of Ribasvuomuš bog (figure 2(c)) and at ∼1950 CE in Gurasáhpi palsa 1 (figure 2(d)). The UOM layer in both of these sites is stratigraphically above older, better preserved peat, suggesting an increase in the rate of decomposition that led to poorer preservation of more recent plant material. The subsequent replacement of UOM by a dominance of S. fuscum from ∼1990 CE alongside wetting in Gurasáhpi palsa 1 suggests lower decomposition due to wetting and may indicate an increase in C sequestration. A complete lack of macrocharcoal in all our peat profiles shows fire has not been important in affecting C dynamics, in contrast to the importance of fire in some North American permafrost peatlands (Robinson and Moore 2000, Camill et al 2009, Jones et al 2013, Gibson et al 2018).
3.2. Climatic and autogenic drivers of ecosystem change
Abisko instrumental records show an increase in temperature, GDD0, evapotranspiration and precipitation during the early- and late-20th century, while precipitation minus evapotranspiration (P-E) experiences a slight increase since the late 20th century (figures 1 and 4). Precipitation observed at Abisko is lower than that of other local stations (figure 1). Sites experiencing drying show a positive relationship between WTD and climatic variables, while sites experiencing wetting or fluctuating WTD trends exhibit a negative relationship (figure 4). This suggests that autogenic processes and site-specific factors play a key role in the hydrological response to climatic forcing. Under a steady-state climate, models of cyclic palsa formation and degradation associated with vegetation and snow accumulation feedbacks have been proposed, with drying during permafrost aggradation and wetting during degradation (Zuidhoff and Kolstrup 2005). However, recent and continued warming in our study region makes further permafrost aggradation and palsa formation all but impossible.
Greater winter snow depth, combined with rising summer temperatures, are thought be the cause of thaw in the permafrost peatlands of northern Sweden (Sannel et al 2016). Therefore, permafrost thaw, combined with increased growing season moisture from precipitation and snow melt, provide a plausible explanation for sites experiencing recent wetting (figure 4). Wetting from ∼1990 CE in Gurasáhpi palsa 1 and 2 and Maunuvuoma fen was preceded by a period of drying (figure 3). Here, a threshold point in drying and permafrost thaw may have been reached causing surface collapse and associated rewetting (Swindles et al 2015b), suggesting the state of localised permafrost degradation is an important control on hydrological regime. Additionally, increases in decomposition with drying—as evidenced by a high mid-20th century concentration of UOM (∼60%) in Gurasáhpi palsa 1 (figure 2(d))—may have reduced peatland surface hydraulic conductivity and drainage enough to facilitate recent wetting (Morris et al 2015b).
Recent drying in Stordalen palsa, Stordalen bog, Ribasvuomuš bog, Bergfors bog, Rensjön palsa (and drying prior to wetting in Gurasáhpi palsa 1 and 2 and Maunuvuoma fen; figure 3) is likely driven by increases in evapotranspiration and potentially productivity (i.e. GDD0; figure 4). Evaporation-driven drying with recent warming has also been observed in other Fennoscandian and northwest Russian permafrost peatlands (Zhang et al 2018a). The lower precipitation experienced at Stordalen palsa and Stordalen bog (figure 1) has perhaps made these sites more susceptible to drying. The slight recent increase in P-E appears to be of lesser importance to WTD in drying sites, but shows a stronger relationship with WTD at wetting sites (figure 4(g)). A potential explanation for this is differences in permafrost structure affecting runoff rate and drainage. For example, localised permafrost collapse could create a topographic depression more favourable for retention of surplus precipitation. In other studies (Sonesson et al 2002), greater S. fuscum or D. elongatum growth has been associated with increases in temperature and precipitation, and this increased productivity may be the cause of a deepening of the water-table as the peat surface grows rapidly upwards (van Bellen et al 2018). However, this explanation could only apply where there is no clear decrease in C accumulation associated with drying, e.g. Bergfors bog with recent D. elongatum growth (figure 2). The insulating properties of dry bryophyte layers are likely to have reduced the amplitude of soil temperatures and conversely may have acted to slow the rate of permafrost thaw (Soudzilovskaia et al 2013). Nevertheless, increased connectivity of drainage pathways with permafrost thaw could be increasing runoff, leading to drying (Haynes et al 2018)—here local topographic setting is likely to be important. Comparison of imagery of our study sites from 1959 to 1960 CE and 2012 to 2019 CE provides some evidence of changes in permafrost peatland structure and drainage (supplementary section 4). These structural changes associated with permafrost thaw have the potential to cause both wetting (e.g. surface collapse) and drying (e.g. drainage of surface water features).
Both Orusjohka palsa and Veigi bog experience fluctuations in wetness since the mid-20th century that are asynchronous to each other and the other sites (figure 3). This fluctuating WTD may represent a flickering of ecosystem state (Wang et al 2012), with negative autogenic feedbacks moderating the response to recent climate forcing (Swindles et al 2012, Waddington et al 2015, Morris et al 2015a). Despite comparable growing season conditions, colder annual temperatures recorded near these sites at Nikkaloukta station (figure 1) may be slowing rates of localised permafrost thaw, allowing autogenic feedbacks to dominate. For example, increases in bryophyte productivity with higher GDD0 may facilitate rapid vertical growth and an increase in WTD below the peatland surface. Higher aerobic decomposition with drying—evidenced in Orusjohka palsa ∼1985 CE by a high UOM concentration (60%) and fungal remains count (figure 2(j); supplementary section 2)—may cause a decrease in hydraulic conductivity of upper peats that then reduces water loss, inducing wetting. These more favourable (wetter) hydrological conditions may then again allow for greater bryophyte productivity as GDD0 rise—continuing to drive fluctuations in hydrological conditions.
3.3. Implications for ecohydrological and carbon dynamics in global permafrost peatlands
Here we show a divergent response of permafrost peatland ecohydrological regimes to climate change over the last century (figures 2–4) and highlight the importance of internal autogenic and site-specific factors in these ecosystems. We link climate-driven drying with reduced C accumulation at four sites, but observe no clear relationship between wetting sites and C accumulation (figure 2). Our data provide multi-proxy high-resolution evidence to substantiate previous suggestions of a heterogeneous response to recent warming in permafrost peatlands from longer Holocene archives in Fennoscandia (Zhang et al 2018b) and late Holocene reconstructions in High Arctic Canada (Sim et al 2019). Our findings illustrate how localised climatic variations between sites and autogenic processes linked to permafrost thaw, peatland structure, productivity and decomposition can combine in many ways to determine the future trajectory of permafrost peatlands, exemplified by the potential to cause both wetting and drying. Consequently, models of catastrophic C loss associated with drying (e.g. Ise et al 2008) do not capture the complex ecological and hydrological dynamics of permafrost peatlands. Models incorporating permafrost, vegetation and hydrological dynamics (e.g. Chaudhary et al 2020) are likely to provide a truer representation of reality and here we provide empirical data to inform and test such models. Future research may be better able to disentangle the relative importance of autogenic and site-specific factors by: (a) collating existing palaeoecological records coupled with climatic data from a variety of permafrost peatlands; and (b) combining a palaeoecological approach with models of peatland ecosystem development (e.g. Morris et al 2015a), specifically adapted for permafrost conditions.
We show that bryophyte populations have demonstrated resistance and in some cases resilience to climatic and hydrological changes over the last century (figure 2). Bryophytes are abundant across high-latitude ecosystems, with Sphagnum spp.—such as S. fuscum—dominating boreal and tundra permafrost peatlands (Treat et al 2016). This bryophyte resistance and resilience may allow for widespread increases in productivity with warming (Charman et al 2013), perhaps to an extent where post-thaw surface C accumulation offsets C losses from deeper peat (Heffernan et al 2020). However, bryophyte populations may be vulnerable to replacement by vascular plants with a greater availability of near-surface nitrogen (N) (Berendse et al 2001) associated with permafrost thaw (Keuper et al 2012) and increasing atmospheric N deposition (Galloway et al 2004). Nonetheless, despite levels of N deposition being greater in Fennoscandia than other permafrost regions in recent centuries (Galloway et al 2004), our data show stable bryophyte populations. This resistance and resilience suggests a degree of long-term bryophyte sustainability in global permafrost peatlands and through their insulating properties (Soudzilovskaia et al 2013) they may help slow rates of inevitable permafrost thaw.
The divergent response to recent warming seen here in peatland ecosystems on the limits of discontinuous permafrost extent, may act as an indication for the future trajectory of more northerly or continental ecosystems currently exhibiting continuous permafrost (Brown et al 2002). These areas of extensive permafrost peatlands—such as northern Canada, Alaska and northern Russia—are likely to experience greater increases in temperature and precipitation than Fennoscandia in the 21st century (Christensen et al 2013). Furthermore, there is likely to be regional variation in the importance of certain ecological processes, such as fire frequency—for which our findings suggest has a limited role, currently, in northern Sweden. Therefore, we can likely expect a degree of heterogeneity between Arctic regions in the future trajectory of permafrost peatlands.
4. Conclusions
Our findings suggest that: (a) permafrost peatlands have the potential to exhibit both wetting and drying under future climate change, owing to autogenic processes linked to permafrost thaw, peatland structure, productivity and decomposition; (b) although ACAR should be interpreted cautiously, hydrological conditions appear to be an important control on C dynamics; (c) models of catastrophic C loss associated with drying do not capture the complex ecological and hydrological dynamics of permafrost peatlands; and (d) bryophyte populations—specifically S. fuscum and Dicranum spp.—demonstrate resistance and in some cases resilience to recent climatic and hydrological changes. Our study provides a detailed insight into the recent response of permafrost peatlands to climate change in Fennoscandia and warns against an overly-simple approach to considering their future ecohydrological dynamics and role in the global C cycle.
Acknowledgments
T G S is in receipt of a UK Natural Environment Research Council Training Grant (NE/L002574/1). G T acknowledges the support of a Worldwide University Network (WUN) Grant which helped fund the fieldwork (Project: Arctic Environments, Vulnerabilities and Opportunities). C L C acknowledges a Leeds Anniversary Research Scholarship at the University of Leeds, in addition to support from the Climate Research Bursary Fund awarded by the Priestley International Centre for Climate. A V G-S and D J C were funded by the Natural Environment Research Council (NERC standard Grant Numbers NE/I012915/1). Staff from the Abisko Scientific Research Station assisted with field logistics and provided climatic data. Kallax Flyg AB provided helicopter support. We thank Matt Amesbury for useful discussions on testate amoeba transfer functions.
Data availability
All data that support the findings of this study are included within the article (and any supplementary files).
Author contributions
T G S, G T S, P J M and A J B designed the study. T G S performed testate amoebae analysis, M G conducted plant macrofossil analysis and C L C undertook tephra analysis. A V G-S and T G S carried out bulk density determinations, A V G-S analysed C and N content and D J C and T P R carried out 210Pb dating. WB carried out a number of 14C dates. T G S, P J M and D J M, analysed climatic data. G T S carried out peat profile sampling in the field. M A A-L carried out modelling of the age with depth profiles. T G S wrote the manuscript, under supervision of G T S, P J M and A J B, with input from all authors.
Conflict of interest
The authors declare no competing interests.




