Abstract
In this study, the hierarchical clustering algorithm was used to cluster the summer heat waves (HWs) in northern East Asia (NEA) into wave-train HW and blocking HW. In the past 38 years, the wave-train HWs have increased significantly, while the blocking HWs have not shown a visible trend. The wave-train index and the blocking index are proposed to objectively identify the HW type after capturing the circulation characteristics of two kinds of HWs. When a wave-train HW occurs in NEA, simultaneous HW will occur in Eastern Europe. However, when a blocking HW occurs in NEA, a negative temperature anomaly will take place in Eastern Europe. The results of numerical simulations using the linear baroclinic model indicate that the wave-train HWs and the blocking HWs are related to the heating anomaly over southern Greenland and the cooling anomaly over the Barents Sea, respectively.
Export citation and abstract BibTeX RIS

Original content from this work may be used under the terms of the Creative Commons Attribution 4.0 license. Any further distribution of this work must maintain attribution to the author(s) and the title of the work, journal citation and DOI.
1. Introduction
Extreme weather has a much more significant impact on global ecosystems and human society compared with long-term climate changes. The Intergovernmental Panel on Climate Change (IPCC) in its 5th Assessment Report reported that global warming might lead to more extreme weather events (IPCC 2013). Previous studies (Gong et al 2004, Li and Yan 2009, Wei and Chen 2011, Peterson et al 2013, Ye et al 2013, Sun et al 2014) revealed that high-temperature events frequently occurred in the recent past were associated with global warming. For instance, the heat waves (HWs) that swept across Europe and Asia in the summer of 2003 caused the mortality rate of the Eurasians to rise sharply in a short period (Beniston 2004, Black et al 2004, Fouillet et al 2006). Another similar extreme HW occurred during the midsummer of 2010 caused more than 50 000 deaths in Russia and severe wildfires (Dole et al 2011, Grumm 2011, Otto et al 2012). At the same time, severe hot event and drought occurred in Northeast China (Lan et al 2012). The HW has seriously threatened human health and social development and has aroused widespread concern in the climatology community (Clark and Brown 2013, Wang et al 2013, Parker et al 2014).
Early studies on HWs have focused on extreme HW events (Beniston 2004, Rebetez et al 2009). Recently, some studies on HWs from a long-term climate perspective have obtained some novel conclusions. It was found that the features of the leading pattern of summer HWs indicate an increased variability of HWs in Europe and northern East Asia (NEA), which suggest that there is a particular connection between HWs in these two regions (Wu et al 2012, Zhou and Wu 2016). Deng et al (2018) confirmed this connection and found that this teleconnection may be related to the warming of sea surface temperature in southern Greenland. Unfortunately, this phenomenon has not been reproduced in the atmospheric model. Although it is difficult to predict and forecast HWs accurately, some slowly changing signals, including ocean and land surface variables can provide a certain reference (Wang et al 2009, Hu et al 2011, Zhang et al 2020). It means that there are differences in the vital circulation systems accompanying HWs in different regions (Ding and Qian 2011, Chen and Lu 2015, Wang et al 2015). Therefore, research on different types of HWs is helpful to understand the formation mechanism of HWs and improve the ability to predict HWs (Chen and Lu 2015).
Previous studies revealed consistency in the leading mode of summer HWs in Eastern Europe and NEA (Rebetez et al 2009, Otto et al 2012, Trenberth and Fasullo 2012, Deng et al 2018). However, not all HWs in NEA are accompanied by positive temperature anomalies in Eastern Europe (Chen and Li 2017). It means that some HWs in NEA belong to different types. This study aims to answer the following questions: (a) what types HWs in NEA can be classified into, and how are they related to temperature anomalies in Eastern Europe? (b) what kind of atmospheric anomaly signals are there in the early stages of different types of HW events? The rest of this article is structured as follows. Section 2 introduces the data and methods used in this paper. Section 3 shows the results obtained. The discussion and conclusions are presented in section 4.
2. Data and methods
2.1. Data
This study used the ERA-Interim daily reanalysis datasets (Dee et al 2011) with a horizontal resolution of 2.5° × 2.5° and 37 vertical pressure levels ranging from 1000 hPa to 1 hPa provided by the European Centre for Medium-Range Weather Forecasts (ECMWF) to identify the HWs and analyze their synoptic features. The dataset includes the surface air temperature (SAT), the geopotential height (GPH), the three-dimensional wind, and the pressure level temperature. All data are selected from 1979 to 2016 (summer here is defined from June to August every year).
2.2. Definition of the HWs
Referring to the research of Deng et al (2018), we select a rectangular region (105° E–145° E, 35° N–55° N) as the region of NEA. We first divide the area into 32 (8 × 4) sub-boxes with a horizontal resolution of 5° × 5°, and then average the SAT in each sub-box, which can effectively avoid the occurrence of outliers in local. When the SAT anomaly exceeds the 1.5 standard deviations for a given date in one or more sub-boxes, it is regarded as a HW day. This method of defining HWs is similar to that of Wu and Francis (2019). The continuous HW days in the same sub-box are regarded as one HW. It should be noted that the main conclusion of this paper can still be obtained if we use the 95th percentile threshold of SAT to define the HWs.
2.3. Classification of HWs
The hierarchical clustering algorithm (HCA) is used to classify HWs. HCA (Rokach and Maimon 2005) produces a hierarchical nested clustering tree by calculating the similarity between different categories of data samples. In the clustering tree, the original data samples of different categories are the lowest level of the tree, and the top level of the tree is the root node of a cluster. In this study, the Euclidean distance is used to calculate the distance (similarity) between different data samples. Here, we introduce the silhouette coefficient (Rousseeuw 1987) to evaluate the clustering. For any sample
, the silhouette coefficient
is defined as:

where
means the average distance from sample
to all other samples in the cluster it belongs to, and
means the lowest average distance from sample
to all samples in any other cluster. The silhouette coefficient of the clustering result is the mean value of the silhouette coefficients of all samples. The range of silhouette coefficient is −1 to 1. The closer to 1, the better the classification results.
3. Results
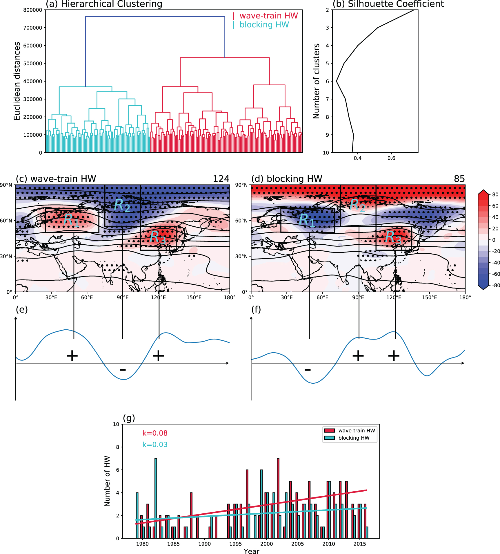
A total of 209 summer HWs that occurred in NEA from 1979 to 2016 are identified using the method described in section 2.2. The 300 hPa GPH anomaly (0°–180°, 0°–90° N) on starting date of each HW is clustered by the HCA, and the dendrogram of clustering results is shown in figure 1(a). The silhouette coefficient of the clustering model shows that when all HWs are divided into two types, the difference between types is the largest, and the similarity of samples in the same type is the highest. According to the features of their 300 hPa GPH anomalies (figures 1(c) and (d)), the summer HWs in NEA can be divided into wave-train HWs and blocking HWs. The circulation features corresponding to the wave-train HWs mainly appear as the '+−+' zonal wave-train structure of GPH anomalies over the Eurasian. The NEA and Eastern Europe are located at two peaks of the wave-train. This structure is very similar to the atmospheric teleconnection mode connecting the HWs in NEA and Eastern Europe in recent years (Deng et al 2018). When the blocking HWs occurred, the continental ridge developed toward the polar region, forming a blocking circulation. The NEA was controlled by the anticyclonic anomaly, while the cyclonic anomaly controls Eastern Europe. We investigated the time series of the frequency of two types of HWs, and the results showed that there was a noticeable upward trend of wave-train HWs. Especially after the 1990s, the wave train HW increased rapidly and reached a significant level at 0.05. We think that the variation of the leading pattern of Eurasian HWs studied by Deng et al (2018) is mostly caused by an increase of wave-train HWs. However, blocking HWs did not show a visible trend.
Figure 1. Dendrogram (a) and silhouette coefficient (b) of hierarchical clustering of HWs in NEA. Composite anomalies of GPH at 300 hPa (shading) on the day of the wave-train HWs (c) and blocking HWs (d) occurred (contours indicate the original GPH field; stippled areas are significant at the 95% confidence level). Schematic for the features of wave-train HWs (e) and blocking HWs (f). (g) Time series of the number of wave-train HWs and blocking HWs (the solid line is the linear fitting of the time series, and the text in the upper left corner indicates the trend of the solid lines).
Download figure:
Standard image High-resolution imageThe HCA is an unsupervised classification method, which can easily classify HWs according to the similarity of circulation. The preliminary classification used the HCA helps us to capture the main circulation features of the two types of HWs (figures 1(e) and (f)). The wave-train HWs are accompanied by wave-train structures of '+−+', while the blocking HWs are accompanied by blocking structures of '−++'. The large value centers of the two structures are almost in the same position. Based on the difference between wave-train HWs and blocking HWs, the composite index composed of the wave-train index (WI) and the blocking index (BI) is designed to identify HWs objectively. WI is defined as the sum of the regional average of 300 hPa GHP anomalies in the region R1 (25° E–70° E, 50° N–70° N) and region R3 (105° E–135° E, 35° N–55° N). BI is defined as the sum of the regional average of 300 hPa GHP anomalies in the R2 region (75° E–105° E, 55° N–90° N) and R3 region. The larger the WI is, the closer to the features of the wave-train type the HW is. Similarly, a larger BI means that the HW has more properties of the blocking type. The smaller the index is, the more it deviates from the cluster center. We set the classification criteria where the wave-train (blocking) HWs are defined by the WI (BI) being greater than both zero and the BI (WI). However, this method has a limitation. It is difficult to accurately measure the value between R3 and R1, and between R3 and R2 (Park et al 2015, Yeo et al 2019). We set the value of 0 as the lower limit of the index, and regard the HWs with WI and BI both less than 0 as the local thermal process in NEA. Note that the classification results are not overly sensitive to the employed threshold. Figures 2(a) and (b) compare HWs classification in NEA using the composite index and HCA. It is worth noting that 24 HWs have been removed because they have neither wave-train nor blocking properties. The formation of the 24 HWs is probably due to local thermal processes and is not accompanied by the evolution of large-scale circulation. The results show that the HCA can not capture the dynamic features of the two types of HWs perfectly, and also depend on the samples provided. Figures 2(c)–(f) show the 300 hPa GPH and SAT anomalies during the occurrence of two typical blocking HWs and two wave-train HWs, respectively. The severe HWs and droughts occurred in the summer of 2000 and 2004 in Northeast China, which adversely affected the regular operation of society, human health, and agriculture (Chen and Li 2017). Among them, the two HWs in August 2000 and June 2004 were accompanied by blocking circulation anomalies (figures 2(c) and (d)). In recent years, the wave-train HW has received more attention. For example, the wave-train HW occurred in the summer of 2006 and 2010 (figures 2(e) and (f)), which caused high-temperature disasters in NEA and Eastern Europe (Rebetez et al 2009, Otto et al 2012, Trenberth and Fasullo 2012). The examples mentioned above show that the composite index can successfully capture the features of two types of HWs.
Figure 2. Scatter plots of BI and WI for the wave-train HWs (red dots), blocking HWs (blue dots), and removed HWs (black dots) grouped by the composite index (a) and (b) grouped by the HCA. Composite anomalies of GPH at 300 hPa (contour; in intervals of 20 gpm) and SAT (shading; unit: K) during two typical wave-train HWs (c), (d) and two typical blocking HWs (e), (f).
Download figure:
Standard image High-resolution imageFigure 3 shows the evolution of the composite of 300 hPa GPH and SAT anomalies before the occurrence of wave-train HW and blocking HW grouped by the composite index. The longest signal can be traced back to 10 d ago, much longer than the result of grouping by the HCA. Before the wave-train HW occurred, the warm anomaly appeared in southern Greenland (Deng et al 2018). This anomaly is strengthened and then stimulated a wave-train that propagated downstream. Eventually, Eastern Europe and NEA were under the control of the two peaks of the wave-train and formed a Silk Road-like pattern (Wang et al 2017, Li et al 2020), leading to the occurrence of HWs. Before the blocking HW occurred, the cold anomaly near the Barents Sea was strengthened, and then the blocking circulation anomaly appeared. The collapse of the blocking structure led to the anticyclonic anomalies which controlled NEA, formed a Polar/Eurasian-like pattern (Barnston and Livezey 1987, Li et al 2020) and caused a blocking HW. In addition, the circulation anomalies associated with the two types of HWs are quasi-barotropic. The key circulation systems that form the two types of HWs are also clearly appear in the lower level atmosphere (figure S1 (available online at stacks.iop.org/ERL/16/024048/mmedia)), such as the '+−+−+' structure of wave-train accompanied by wave-train HWs and the cyclonic anomaly over the Barents Sea-Ural Mountains accompanied by blocking HWs.
Figure 3. Composite of GPH anomalies at 300 hPa (contour; in intervals of 20 gpm, only showing significant values at the 95% confidence level) and SAT (shading; only showing significant values at the 95% confidence level) for day −10 to day 0 relative to HWs occurrences of (a), (c), (e) wave-train HWs and (b), (d), (f) blocking HWs grouped by the composite index.
Download figure:
Standard image High-resolution imageReferring to the signal evolution before the occurrence of the two types of HWs (figure 3), it is reasonable to suspect that the occurrence of the wave-train HW is related to the heating anomaly over southern Greenland. In contrast, the occurrence of blocking HW is associated with the cooling anomaly near the Barents Sea (figure 4). It should be noted that before the blocking HW, there was also a significant heating anomaly over the Kara Sea. The linear baroclinic model (LBM, Watanabe and Kimoto 2000) which has a horizontal resolution of T42 and 20 vertical levels in sigma coordinates is used to understand and verify the direct atmospheric response to a specific forcing (Qu and Huang 2016). Four sensitivity experiments are designed to verify the response of the wave-train HWs to the heating anomalies over southern Greenland and the response of the blocking HWs to the cooling anomalies over Barents Sea and the heating anomalies over Kara Sea. Taking the summer climatology of 1979–2016 as the initial field and then adding the forcing similar to the intensity and location of the atmospheric heating anomalies obtained from the observed results to the experiments. Refer to table 1 for the detailed experimental description. The simulation results verify the proposed mechanism well (figure 5). The simulation results also show that the heating anomaly over the Kara Sea is not conducive to the formation of high temperatures in NEA. When the cooling anomaly over the Barents Sea and the heating anomaly over the Kara Sea exist simultaneously, the simulated circulation anomalies are closer to the observed results.
Figure 4. Composite of Plumb WAF anomalies at 300 hPa (vector; units: m2 s−2), stream function (contour; in intervals of 2 × 106 m2 s−1), and the diabatic heating (shading; units: 1 K d−1) for day −10 to day 0 relative to HWs occurrences of (a), (c), (e) wave-train HWs and (b), (d), (f) blocking HWs grouped by the composite index.
Download figure:
Standard image High-resolution imageFigure 5. The 300 hPa GPH (contours; units: gpm; in intervals of 20 gpm) and wind (vectors; units: m s−1) response to the atmospheric heating in WG (a)–(d), WK (e)–(h), CB (i)–(l), CB+WK (m)–(p) for day 0 to day 5 (a), (e), (i), (m), day 5 to day 10 (b), (f), (j), (n), day 10 to day 15 (c), (g), (k), (o), and day 15 to day 20 (d), (h), (l), (p). The red and blue shadings indicate the horizontal profile of the imposed idealized heating. The letters 'A' and 'C' indicate the centers of anticyclonic and cyclonic anomalies, respectively. The vertical profile of atmospheric heating of the model forcing (blue line; units: 1 K d−1) and the observed (orange line; units: 1 K d−1) in WG (q), WK (r), and CB (s).
Download figure:
Standard image High-resolution imageTable 1. Descriptions of numerical simulations using the LBM.
| Experiments | Description |
|---|---|
| WG(Warming anomaly over southern Greenland) | The forcing has a horizontal circular shape with the center at 40° W, 60° N. The radius in both longitude and latitude directions is 15°. The variation of forcing intensity with height is shown in figure 5(q). |
| WK (Warming anomaly over Kara Sea) | The forcing has a horizontal ellipse shape with the center at 75° E, 75° N. The radius in longitude and latitude directions is 15° and 10°, respectively. The variation of forcing intensity with height is shown in figure 5(r). |
| CB (Cooling anomaly over Kara Sea Barents Sea) | The forcing has a horizontal ellipse shape with the center at 40° E, 75° N. The radius in longitude and latitude directions is 15° and 10°, respectively. The variation of forcing intensity with height is shown in figure 5(s). |
| CB + WK | Heat source anomalies in CB and WK experiments were both added. |
4. Conclusions and discussion
In this paper, the difference between the two types of summer HWs in NEA and its possible signals in the early stage are studied. We use the HCA to perform a preliminary clustering of 209 HWs identified by the ERA-Interim dataset from 1979 to 2016. According to the features of the 300 hPa GPH anomalies of the two types of HWs, the HWs were divided into wave-train HWs and blocking HWs. Wave-train HWs have shown a significant upward trend in recent years. When a wave-train HW occurs, Eastern Europe and the NEA are located at the two peaks of the wave train and will experience high temperatures at the same time. The frequent occurrence of wave-train HW may be the main reason why the leading mode of HWs in Eurasia has strengthened after the mid-1990s. Contrary, when blocking HW occurs, Eastern Europe and NEA are controlled by cyclonic and anticyclonic anomalies respectively. The composite index composed of WI and BI is designed to achieve an objective classification of HWs. Further research found that the wave-train HWs are related to the heating anomaly over southern Greenland, and the blocking HWs are associated with the cooling anomaly over the Barents Sea. This phenomenon was confirmed in the simulation of LBM.
Our research pointed out the reasons for the enhancement of the leading mode of the Eurasian HW. It also confirmed its connection with the atmospheric heating anomaly over southern Greenland based on Deng et al (2018). However, further research is needed to explore the causes of atmospheric heating anomaly. It should be noted that the heating anomaly is probably related to the phase shift of the Atlantic Multidecadal Oscillation. The Indian monsoon is also likely to affect the maintenance and propagation of the wave-train over Eurasia (Ding and Wang 2005). More atmospheric general circulation models still need to be used to verify this connection. Similarly, the cooling anomaly over the Barents Sea associated with blocking HW may also be related to the significant changes in sea ice in recent years (Wu and Francis 2019). Further verification of the sea ice-atmosphere coupled model is needed. Although the number of blocking HWs has not changed significantly in the past four decades, it is necessary to use longer-term data for analysis in the future.
Acknowledgments
This research is supported by the National Key Research and Development Program of China (2017YFA0603804), the National Natural Science Foundation of China (41831174 and 41430528). The numerical simulations in this paper was done on the supercomputing system in the Supercomputing Center of Nanjing University of Information Science and Technology.
Data availability statement
The data that support the findings of this study are openly available at the following URL/DOI: www.ecmwf.int/. The relevant contents of the LBM model are included at (https://ccsr.aori.u-tokyo.acjp/∼lbm/sub/lbm.html).




