Abstract
Plastics production is responsible for 1% and 3% of U.S. greenhouse gas (GHG) emissions and primary energy use, respectively. Replacing conventional plastics with bio-based plastics (made from renewable feedstocks) is frequently proposed as a way to mitigate these impacts. Comparatively little research has considered the potential for green energy to reduce emissions in this industry. This paper compares two strategies for reducing greenhouse gas emissions from U.S. plastics production: using renewable energy or switching to renewable feedstocks. Renewable energy pathways assume all process energy comes from wind power and renewable natural gas derived from landfill gas. Renewable feedstock pathways assume that all commodity thermoplastics will be replaced with polylactic acid (PLA) and bioethylene-based plastics, made using either corn or switchgrass, and powered using either conventional or renewable energy. Corn-based biopolymers produced with conventional energy are the dominant near-term biopolymer option, and can reduce industry-wide GHG emissions by 25%, or 16 million tonnes CO2e/year (mean value). In contrast, switching to renewable energy cuts GHG emissions by 50%–75% (a mean industry-wide reduction of 38 million tonnes CO2e/year). Both strategies increase industry costs—by up to $85/tonne plastic (mean result) for renewable energy, and up to $3000 tonne−1 plastic for renewable feedstocks. Overall, switching to renewable energy achieves greater emission reductions, with less uncertainty and lower costs than switching to corn-based biopolymers. In the long run, producing bio-based plastics from advanced feedstocks (e.g. switchgrass) and/or with renewable energy can further reduce emissions, to approximately 0 CO2e/year (mean value).
Export citation and abstract BibTeX RIS
1. Introduction
Over the last six decades, global plastics production has grown from a nascent enterprise to a 300 million tonne (Mt)/year global industry in 2013 [1]. North American plastic production accounts for approximately 20% of that global total and is expected to exhibit strong growth for the immediate future [2, 3]. In North America, seven families of 'commodity thermoplastic' polymers account for approximately 70% of plastics production [4, 5]. These include polypropylene (PP), polystyrene (PS), polyvinyl chloride (PVC), polyethylene terephthalate (PET), and polyethylenes (PE). The latter family includes high-density polyethylene (HDPE), low-density polyethylene (LDPE), and linear low-density polyethylene (LLDPE). Applying previously reported emissions factors suggests these plastics are responsible for approximately 70 million tonnes of CO2e emission per year [6] and nearly 3 quadrillion Btu of primary energy use [7]. This corresponds to slightly greater than 1% of total U.S. GHG emissions [8] and nearly 3% of total U.S. energy consumption [9]. In response, there has been a growing interest, globally, in switching to bio-based plastics as a form of greenhouse gas (GHG) mitigation [10–14]; supplementary data (SD) section S.1.1 (available at stacks.iop.org/ERL/12/034024/mmedia) provides additional background on bioplastic drivers.
Three of the most important families of bio-based polymers include polylactic acid (PLA), polyhydroxybutyrate (PHB, a representative of the polyhydroxyalkanoate (PHA) family) and bioethylene based plastics (e.g. bio-PET, bio-PE, bio-PVC, etc.). Replacing fossil-ethylene with bioethylene is an example of direct feedstock substitution as this requires no change in the final product. In contrast, PHAs and PLA are chemically distinct from existing fossil-derived thermoplastics, but may perform the same functions. PHAs can frequently replace PE, PP, and PS [15–21], and may also substitute for PET and PVC in some applications [13]. PLA most often substitutes for PS and PET [16, 22–27], but can also replace PE, PP, and PVC in some applications [13, 24, 28]. These are examples of functional feedstock substitution. Previous work (e.g. [6]) demonstrated that some of these bio-based plastics have lower emissions than their fossil counterparts. It remains unclear, however, if adoption of such products is the best way to reduce GHG emissions in the plastics sector.
As an alternative or possibly complementary strategy, this paper analyses the potential role of renewable energy in reducing GHG emissions in the U.S. plastics sector. In particular, this paper compares the GHG emissions resulting from two broad emission reduction strategies: 1) feedstock substitution—switching from fossil-based to bio-based plastics, or 2) energy substitution—switching from conventional (fossil) fuels to renewable energy sources in the production of conventional fossil-based plastics.
All plastics require process related electricity and heat (on-site fuels) at various stages throughout their life-cycles. Substituting renewable energy sources (e.g. wind power, bio-gas, etc.) for grid electricity and direct fossil fuel combustion can reduce emissions without changing the fundamental processes employed to produce conventional plastics. A major advantage of process energy substitution (or direct feedstock substitution) is that the product remains unchanged. Resin manufacturers may green their electricity use implicitly by purchasing renewable electricity certificates [29] or explicitly through power purchase agreements and/or with on-site renewable electricity generation. Process heat and fuel requirements can be met with alternative fuels such as renewable natural gas (RNG) [30] or via electrification coupled with renewable electricity (See SD section S.3.1). Likewise, resin manufacturers can achieve direct feedstock substitution either by changing suppliers of specific input materials, or by on-site production of renewable bulk chemicals. In contrast, functional feedstock substitution requires downstream customers (e.g. consumer product manufacturers) to develop products that rely on bio-based plastics, to be sourced directly from bio-based resin manufacturers.
To date, only a handful of studies have addressed the use of renewable energy in the production of bio-based plastics (e.g. refs [17, 31, 32]) and none have compared this to renewable energy use in fossil polymer production. This work adapts the stochastic life cycle assessment model described in Posen et al (2016) [6] to examine the GHG emissions from a range of scenarios for the production of both conventional and bio-based plastics. Following Posen et al (2016) [6], this work considers production of bio-based plastics using either corn grain or switchgrass as a feedstock.
2. Methods
2.1. Goal, scope and life cycle model overview
This paper develops a set of feedstock and energy substitution scenarios for the plastics industry. The main life cycle assessment (LCA) model developed for this paper includes five main plastic production pathways. These are the baseline scenario—conventional fossil-based plastics ('Fossil'), an energy substitution scenario—fossilbased plastics produced with low carbon energy ('Fossil + LC'), and three feedstock substitution scenarios—corn-based bioplastics produced with conventional energy ('Corn'), corn-based bioplastics produced with low carbon energy ('Corn + LC') and switchgrass-based plastics ('SW'). The key goal for this study is to establish whether energy or feedstock substitution yields greater GHG benefits in the U.S. plastics industry. The underlying functional unit is the set of services provided by the entire U.S. national production of commodity thermoplastics. The reference flow for the baseline and energy substitution scenarios is the current production of commodity thermoplastics (table 1). The reference flow for the feedstock substitution scenarios is an equal mass of bio-based plastics (table 1), as follows.
Table 1. Summary information for fossil plastics considered in this study.
| Annual North American production volume (Mt) |
Conventional emissions factor(kg CO2e/kg plastic) | Emissions factor with low carbon energy |
Alternative plastic for feedstock substitution scenarios | |
|---|---|---|---|---|
| High Density Polyethylene (HDPE) | 8.6 |
1.5 (1.0, 2.0) |
0.59 (0.19, 1.0) |
bio-HDPE |
| Low Density Polyethylene (LDPE) | 3.2 |
1.8 (1.3, 2.3) |
0.66 (0.23, 1.1) |
bio-LDPE |
| Linear Low Density Polyethylene (LLDPE) | 6.6 |
1.5 (1.0, 2.0) |
0.65 (0.24, 1.1) |
bio-LLDPE |
| Polypropylene (PP) | 7.8 |
1.5 (1.1, 2.0) |
0.85 (0.5, 1.2) |
PP/PLA |
| Polyethylene (PET) | 2.8 |
2.4 (2.2, 2.7) |
1.0 (0.83, 1.3) |
PLA |
| Polystyrene (PS)h | 2.0 |
3.1 (2.8, 3.5) |
1.6 (1.3, 2.1) |
PLA |
| Polyvinyl Chloride (PVC) | 6.7 |
2.2 (1.9, 2.5) |
0.63 (0.36, 0.92) |
bio-PVC |
aThese production volumes jointly represent the reference flow of the fossil plastics (left-most column) in the baseline and energy substitution scenarios, and the reference flow of alternative plastics (right-most column) in the feedstock substitution scenarios. bYear 2015 data; source: [5]. cYear 2012 data; source: [4]. dIncludes the U.S., and Canada. eIncludes the U.S., Canada and Mexico. fMean and 95% confidence interval (CI) for each plastic; source: [6]. gWind and RNG. hMean and 95% CI for each plastic; new estimate, based on model from [6]. iPLA only replaces PP in the advanced feedstock substitution scenarios (corn with low carbon energy or switchgrass), since switching to PLA would not reduce emissions in the conventional (corn) pathway. jPS is modelled as general purpose polystyrene (GPPS). Results for high-impact polystyrene (HIPS) are very similar.
Feedstock substitution scenarios assume that all commodity thermoplastics (with a partial exception for polypropylene) will either be produced using bioethylene, or replaced with an equal mass of polylactic acid (PLA), as summarized in table 1. In particular, the LCA model assumes that bioethylene will replace all ethylene in polyethylene (HDPE, LDPE, LLDPE) and PVC; PLA will replace all PET and PS. Further, PLA will replace PP, but only in the subset of pathways where PLA has lower mean GHG emissions than PP. This is an optimistic, bounding case, since a) it is unlikely that PLA can substitute for all applications of PS, PET and PP, and b) it assumes PLA can substitute for fossil plastics on a 1:1 mass basis despite some evidence that PLA products may require a higher mass of plastic [26, 33]. Since PHB is more expensive and has higher GHG emissions than other bioplastics, it was not included in the main feedstock substitution scenarios; for completeness, PHB is included whenever results are presented for individual plastics (section 3.2 and SD sections S.3.5–S.3.7). The base-case feedstock substitution scenario assumes that all bio-based plastics are produced from corn grain, which is currently the dominant feedstock for bio-based products in the U.S. In addition, the model considers two advanced bio-based scenarios: corn-based plastics produced using low carbon energy, i.e. combining feedstock and energy substitution, and plastics made from switchgrass—an illustrative second-generation cellulosic feedstock.
In all cases, the LCA model accounts for cradle-to-gate emissions from resin production, and emissions from end of life, but not product manufacture or use. Figures 1 and 2 summarize the unit processes included in the system boundary. The base model assumes that landfilled PLA and bioethylene plastics act as carbon sinks; as an alternate scenario, the model assumes that PLA is composted, releasing much of its stored carbon as carbon dioxide. The model assumes all fossil plastics are landfilled.
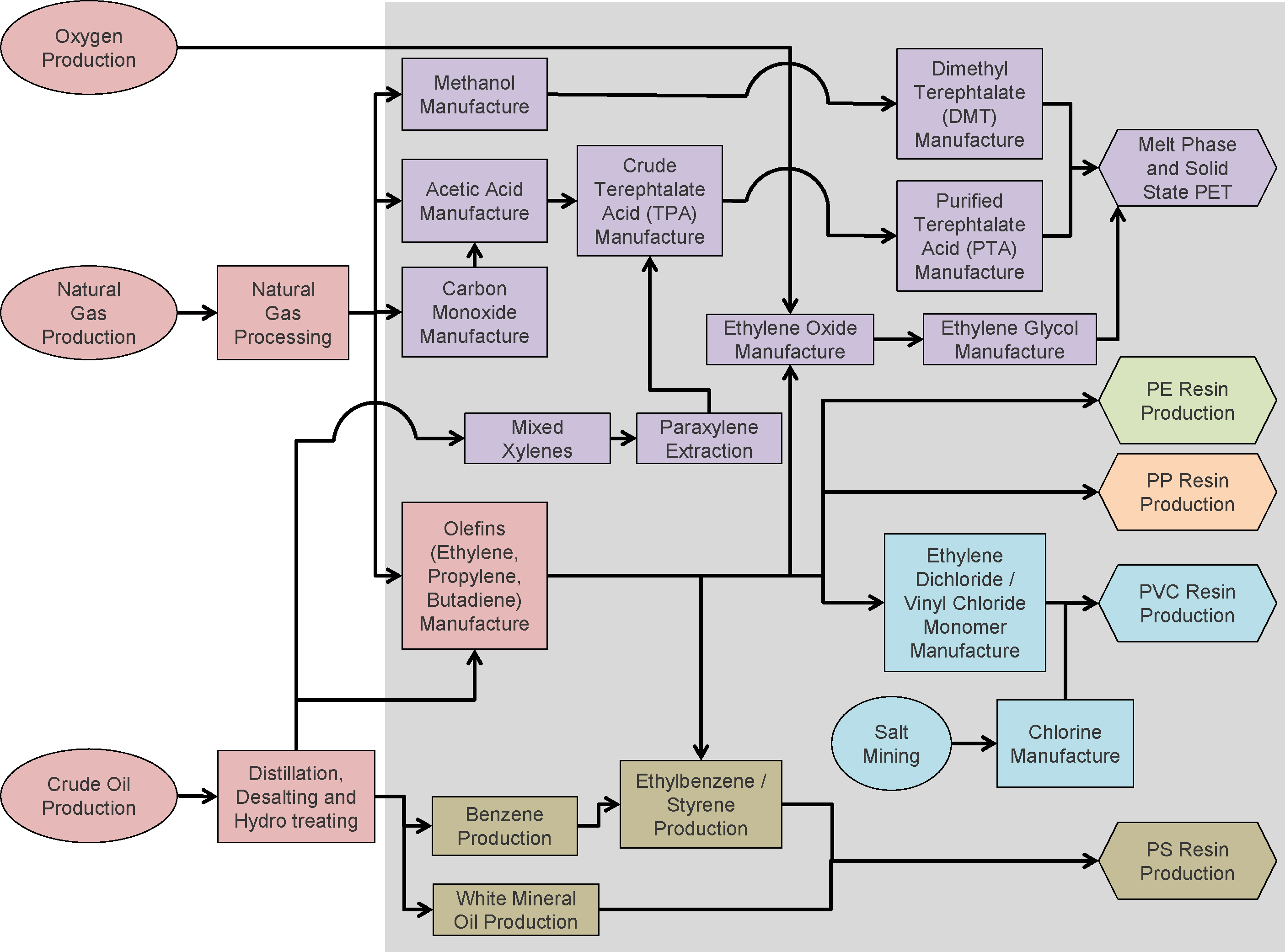
Figure 1 Manufacturing processes for commodity thermoplastic polymers: polyethylene terephthalate (PET), polyethylene (PE), polypropylene (PP), polyvinyl chloride (PVC), and polystyrene (PS). Circles represent feedstocks, rectangles production/manufacturing, and hexagons the final manufacture stage. Pink processes are common to multiple polymers, while other colours are unique to each polymer family. Renewable energy scenarios are applied only to processes within the grey background region. End of life emissions (landfilling) are not shown in the figure, but are included in the model. Adapted with permission from Posen et al (2016) [6]. Copyright (2016) American Chemical Society.
Download figure:
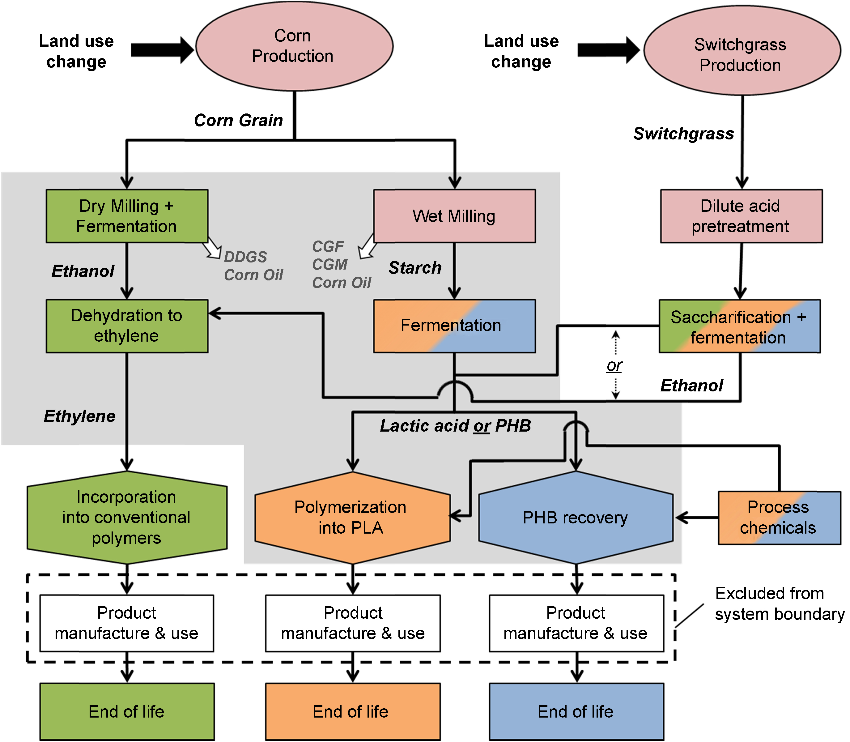
Standard image High-resolution imageFigure 2 Bio-based polymer production processes. Thick black arrows represent market-mediated effects, thin black arrows indicate main reference flows, and white arrows indicate co-product production: dried distillers grains with solubles (DDGS), corn oil, corn gluten feed (CGF), corn gluten meal (CGM), and energy. Circles represent feedstocks, and hexagons are the final manufacture stages, which represent the end of the cradle-to-gate model. All other stages are shown as rectangles. Pink processes are common to multiple polymers and white processes are excluded from the system boundary. Green processes are for producing bioethylene-based polymers, orange for polylactic acid (PLA), and blue for polyhydroxybutyrate (PHB). Boxes with multiple colours indicate equivalent, but separate processes for multiple polymer families. For the LC corn pathway, renewable energy scenarios are applied only to processes within the grey background region. Adapted with permission from Posen et al (2016) [6]. Copyright (2016) American Chemical Society.
Download figure:
Standard image High-resolution imageIn the energy substitution scenario, low-carbon energy provides all process heat and electricity throughout the supply chain for the production of conventional plastics. The baseline low carbon (LC) energy scenarios in this paper assume RNG [30] made from landfill gas (LFG) will provide all heat requirements, while wind power will provide all grid electricity requirements. In all cases, renewable energy scenarios apply only to unit processes within the chemical industry, and do not extend to natural gas production and processing, crude oil production and refining, or agricultural operations. The grey box in figures 1 and 2 show the scope of the energy substitution scenarios within the fossil plastic and corn bio-plastic supply chains respectively. Renewable energy does not displace combustion of waste products (i.e. internal off-gas) produced during steam cracking or benzene production.
The primary impact metric in this paper is the 100 year global warming potential (GWP), modelled using normally distributed equivalence factors (in kg CO2e) based on the Intergovernmental Panel on Climate Change (IPCC) fifth assessment report (AR5) [34, 35]. Mean global warming potentials for CH4 and N2O are 36 and 298, respectively. Both values include climate carbon feedbacks, and the value for CH4 further includes warming from methane oxidation to CO2. Posen et al (2016) [6] provides a detailed description of the underlying LCA model. The present paper uses PLA case 1, based on data from Groot and Boren (2010) [25], since the data used for the other cases in Posen et al (2016) [6] have insufficient detail to model the adoption of renewable energy in the production processes. Results for the baseline model (no renewable energy) would be similar (within ∼10%) if using PLA data from Vink et al (2010 or 2015) [36, 37]. The LCA model for fossil polymers relies on the system expansion scenario (for hydrogen co-product) from Posen et al (2016) [6]. Similarly, this paper uses the system expansion scenario for corn-coproducts. For switchgrass pathways, this paper uses the scenarios from Posen et al (2016) [6] that include co-generation of steam and electricity from unfermented residues. As a conservative assumption, and to isolate the comparison between feedstock and energy substitution, this paper does not apply any credit for surplus energy from switchgrass pathways (i.e. the bioplastic facility recovers only enough energy to power its internal processes and is not equipped to generate/export surplus electricity/steam; electricity and/or steam export is not always possible on the ground). SD section S.3.3 presents an alternate scenario that includes these credits. For switchgrass ethylene, this analysis assumes the more favourable 'mid-term' yield scenario described in Posen et al (2016) [6].
Key additions to the LCA model, developed for the present study, involve the use of renewable energy (wind, RNG, and/or direct combustion of biomass), discussed in the following section.
2.2. Emissions from renewable fuels and electricity
Wind power is one of the most promising and fastest growing sources of renewable generation in the U.S. and worldwide [38], and so is the primary low-carbon electricity source for this case-study. Dolan and Heath (2012) [39] report harmonized estimates of the life cycle GHG emissions from wind power (in g CO2e/kWh) for 126 estimates representing 49 different studies. We fit a continuous distribution to these 126 point estimates, giving each of the 49 studies the same weight, and equally weighting the different estimates within a given study (e.g. if a study produces 6 different estimates, each of these receives 1/6 the weight of data points from studies that produce only a single estimate). This procedure avoids giving undue weight to studies that produce multiple estimates, since any biases in the method applied are likely to affect each of the estimates within a single paper. The result is a log-logistic distribution with a mean of 12 g CO2e/kWh and a 90% confidence interval ranging from 5–26 g CO2e/kWh.
For process heat, the low carbon energy pathways assume the use of RNG produced from LFG, which would be transported using existing natural gas transmission infrastructure. RNG is chemically and functionally equivalent to conventional natural gas, and can be produced by isolating methane from the mixture of methane, carbon dioxide, and other contaminants that result from the decay of organic material in landfills. Because its use is easily integrated into existing production processes, RNG is the baseline renewable fuel for on-site heat production in corn and fossil-based pathways in this study.
The model for emissions from the production of RNG relies on Argonne National Laboratory's Greenhouse Gases, Regulated Emissions, and Energy Use in Transportation (GREET) 2016 model [40] and its supporting documentation [41]. Mintz et al 2010 [41] report the RNG processing efficiency, defined as the ratio of the energy in the final product to the input gas and electricity, to range from 91%–97% with a default value of 94.4%. The LCA model developed for this paper uses these values as the parameters of a triangular distribution. Furthermore, it assumes that generation of electricity used to process raw landfill gas (LFG) into RNG relies on the combustion of raw LFG in a reciprocating engine, with an electricity generating efficiency of 30% [40]. The LCA model calculates emissions from the reciprocating engine using default emissions factors in GREET [40]. Additionally, GREET assumes a 2% fugitive emission rate for the input CH4, at the landfill site. For the present model, as in GREET, all LFG used as feedstock for RNG, or for energy in the reciprocating engine, receives a credit for avoiding the emissions that would result from just flaring the gas, as is common practice in U.S. landfills [41]. The LCA model then adds emissions from natural gas transmission, fit approximately to the parameters provided in Tong et al (2015) [42]. Finally, the model treats combustion of RNG the same way as the combustion of conventional natural gas [43]. Combustion emissions are mostly offset by the credit for avoided flaring. As a result, net emissions correspond predominantly to the emissions from natural gas transmission and from the 2% natural gas leakage during RNG upgrading. The final distribution for the life cycle emissions of RNG closely resembles a normal distribution (mean: 18, stdev: 4.6 g CO2e/MJ RNG LHV), with most of the spread stemming from the uncertainty in CH4 GWP.
Finally, SD section S.3.1 includes results for an alternate renewable energy scenario in which switchgrass combustion provides the on-site fuel requirements, instead of RNG. SD section S.2.1 provides model details for this scenario, based on refs [44–48].
2.3. Cost estimates
Prices of commodity thermoplastics change rapidly with time, and are not generally available in the public domain; this section describes scoping estimates for the cost of the emission reduction strategies considered in this paper. Switching to PLA and PHB requires a change in upstream plastic suppliers. Thus, this paper uses market prices to estimate the cost of switching to these plastics. Sin et al (2013) [49] published 2009 average prices (in Euro/kg) for a range of polymers, including PLA, PHB, and most conventional commodity thermoplastics. The estimate converts these prices to U.S. dollars using the 2009 average exchange rate (0.75 Euro/USD) [50], and then inflates them to 2015 values (a net increase of 11%) [51]. The resulting prices (in 2015 USD/kg) are: $2.80 (PLA), $5.90 (PHB), $1.80 (HDPE), $1.60 (PP), $2.10 (PS), $1.50 (PVC), $2.20 (PET). The cost estimate treats the average price of LDPE is the same as HDPE. Taking the difference between the price of each biopolymer and each commodity thermoplastic gives the additional cost incurred by end users from replacing fossil polymers with PLA or PHB.
Bioethylene can be integrated directly into existing plastic supply chains. Assuming competitive markets, the estimate uses the difference in production cost between bioethylene and the current price of fossil ethylene; the result is multiplied by total quantity of ethylene required per tonne of each conventional plastic. The International Renewable Energy Agency (IRENA) estimated the cost range for producing bioethylene from U.S. corn in 2009 USD/tonne ethylene (min: $1 700, mean: $2060, max: $2730) [52]. Subtracting $55 tonne−1 ethanol (∼$95 tonne−1 ethylene) for corn co-products [52], and inflating the results to 2015 values provides the final min, mean and max for the cost estimates used here. These parameters are fit to a triangular distribution (min: $1780, mode: $2180, max: $2930) 2015 USD/tonne bioethylene. The estimated spot price of fossil ethylene is a uniform distribution from 35–65 cents/lb ($770–$1430/tonne), loosely fit to recent market data (from September 2014 to July 2015) [53].
The cost of converting to low carbon energy relies on estimates of the levelized costs for producing RNG and wind power, which the present analysis compares to current prices for fuel and (wholesale) electricity. This again, assumes perfect competition (i.e. no mark-ups). The American Gas Foundation (AGF) estimate the cost of producing RNG from LFG on a state by state basis [54]. Using their more conservative 'non-aggressive' scenario, the cost estimation model fits a distribution to the state-by-state estimates AGF provided. The result is a shifted exponential distribution with mean $2.1 (before shifting), and a minimum value of $5.2/mmBtu. Adjusting this value for inflation (6%) from 2011 (the year of publication) to 2015 [51] provides the final distribution for RNG prices. Recent prices for fossil fuels come from the U.S. Energy Information Administration (EIA) via their excel data add-in tool [55]. The cost estimation model fits distributions for industrial sector prices for natural gas and residual fuel oil using monthly data and projections from the Short Term Energy Outlook (January 2013–December 2015). Quarterly historical coal prices for industrial users provide the basis for a uniform distribution representing coal prices (January 2013–April 2014). Finally, the estimate treats diesel and distillate as the same, with prices modelled as a triangular distribution fit to historical monthly retail prices, as sold by refiners from January 2013 May 2015.
For the levelized cost of wind energy, the cost analysis uses a triangular distribution (min: 35, mode: 66, max: 110 $/MWh), based on data from the Department of Energy's Open Energy platform [56]. For grid electricity, the cost estimation model uses the 2014 U.S. wholesale price of electricity, fitted to the weighted average price across all dates and regions, as provided by EIA [57]. The resulting best-fit for U.S. wholesale electricity (in $/MWh) is a log-logistic distribution (mean: 48, 95% confidence interval: 27 to 88). The difference between the levelized cost of wind energy, and the U.S. wholesale price of electricity indicates the additional cost incurred by switching to wind power. SD table S.3 includes a summary of key parameters used for cost estimation.
3. Results
3.1. Energy substitution and feedstock substitution: scale and ghg emissions
Table 1 summarizes production volumes and emissions factors for fossil polymer scenarios, along with the identities of alternative bio-based plastics used for feedstock substitution scenarios. Based on data availability, production volumes include Canada and/or Mexico. This does not affect comparative results between pathways, and likely has only a minor influence on scaled emissions relative to a U.S.-only scenario, as discussed in SD section S.3.2. Full energy substitution across the plastics industry would require approximately 12 billion kWh of wind power (∼6% of U.S. wind power generation in 2014 [58]), and 650 billion MJ of RNG or other suitable renewable fuel. It is worth noting that this value exceeds the approximately 200–400 billion MJ of domestic RNG potential from LFG, but is well within the 1000–2500 billion MJ of RNG potential from all sources [54]. Although emissions will differ for other sources of RNG, the present paper provides a representative low carbon energy scenario. Additional analysis also shows that similar or greater GHG reductions can be achieved by supplanting RNG with wind power through increased electrification, or via the combustion of energy crops like switchgrass (SD section S.3.1). Simply to note the scale of this alternative, full feedstock substitution (i.e. fully transitioning to bio-based polymers) would require approximately 110–120 Mt of dry corn or 130–140 Mt of dry switchgrass. This quantity of corn requires approximately 30–45 million acres and is equivalent to 40% of the 2015 U.S. corn harvest [59]. The estimated quantity of switchgrass would require approximately 15–70 million acres of land, with a mean of 30 million acres; this is equivalent to 5%–15% of current agricultural land in the U.S [60]. Switchgrass yields are prospective and thus highly uncertain, which explains the large range for switchgrass land requirements.
Table 2 summarizes emissions factors for bio-based plastics. These results combined with those in table 1 produce figure 3, which shows industry-wide GHG emissions for different pathways. Using a 95% confidence interval, adoption of low carbon energy can reduce GHG emissions from plastics production by approximately 50%–75% (mean reduction of 38 Mt CO2e/year). In contrast, corn-based bioplastics (in the lower emission, 'landfill' scenario) may result in anywhere from a 50% decrease to a 10% increase in GHG emissions (mean reduction of 16 Mt CO2e). Emission reductions achieved in the advanced feedstock substitution pathways (i.e. those using switchgrass or corn with low-carbon energy have wide confidence intervals, but show substantial probability of achieving net negative emissions in the landfill scenario, owing to the GHG emissions credit for carbon stored in the bio-based plastics. Although the advanced corn pathway (Corn + LC) has lower emissions than the switchgrass pathway (SW) in most (60%) model runs, the switchgrass pathway could be improved further by using renewable energy when the unfermented residues are insufficient, and/or by crediting surplus residues with exported electricity (SD section S.3.3). SD section S.3.4 presents numerical GHG emission results for these pathways and their pairwise differences. SD section S.3.5 shows more detailed results for individual plastics; section S.3.6 shows results for select additional scenarios related to allocation and scope of energy substitution.
Table 2. Mean and 95% CI emissions factors for bio-based plastics considered in this study (kg CO2e/kg plastic).
| Corn bioplastics |
Corn bioplastics with low carbon energy |
Switchgrass bioplastics |
|
|---|---|---|---|
| PLA |
1.9 (1.4, 2.3) | 0.09 (−0.21, 0.46) | 0.25 (−0.27, 0.92) |
| bio-PVC | 1.9 (1.5, 2.4) | 1.3 (0.91, 1.69) | 1.3 (0.81, 2.1) |
| bio-HDPE | 0.89 (0.11, 1.8) | −0.55 (−1.2, 0.29) | −0.38 (−1.5, 1.3) |
| bio-LDPE | 1.1 (0.35, 2.1) | −0.32 (−1, 0.54) | −0.14 (−1.2, 1.5) |
| bio-LLDPE | 0.89 (0.1, 1.8) | −0.57 (−1.2, 0.28) | −0.39 (−1.5, 1.3) |
aBased on case 1 from [6]; Table shows emissions assuming that PLA is landfilled and acts as a carbon sink. Composting PLA releases an additional 1.6 kg CO2e/kg plastic. bTreating co-products by system expansion; from [6] cTreating co-products by system expansion; plastic production powered by wind and RNG; new estimates, based on model from [6]. dAssumes non-fermented residues are used to generate steam and electricity for process use only. To isolate this case as a feedstock substitution scenario, no credit is applied for surplus energy generation beyond process requirements. Bioethylene-based plastics assume mid-term yield scenario from [6].
Figure 3 Life cycle GHG emissions from aggregate North American production of a) conventional fossil-based commodity thermoplastics ('Fossil'), b) fossil plastics using low carbon energy sources (wind and RNG) across the chemical industry supply chain ('Fossil + LC'), c) corn-based plastics ('corn'), d) corn-based plastics using wind and RNG ('Corn + LC'), or e) switchgrass-based plastics ('SW'). Feedstock substitution scenarios assume all conventional plastics are replaced with alternative plastics as per table 1; these scenarios show results for both landfilled ('LF') and composted ('C') PLA. Upstream emissions refer to oil and gas extraction and refining/processing for fossil routes, or land use change and biomass production for bio-based routes. Error bars represent an approximate 95% confidence interval for total emissions, based on Monte Carlo simulation. All results assume current production volumes (production volumes from 2012–2015).
Download figure:
Standard image High-resolution imageFigure 4 shows a direct comparison of GHG emissions between fossil plastics produced with low carbon energy, and each bioplastic pathway. Each curve represents the difference between the energy substitution scenario and a given feedstock substitution scenario; larger (positive) values means the fossil plastics with low carbon energy have higher emissions than the given bioplastic pathway. In over 98% of simulations, producing fossil plastics with low carbon energy results in lower emissions than corn-based bioplastics. Emissions from the corn pathway exceed emissions from the fossil plastic energy substitution pathway by ∼20–30 Mt CO2e (median results) depending on the end of life scenario for PLA. Advanced feedstock substitution likely results in higher GHG reductions than energy substitution, but there is more certainty in the landfill scenario (90% of simulations and 99% of simulations, respectively) than in the compost scenario (55% and 75% of simulations, respectively).
Figure 4 Life cycle GHG emissions comparison between energy substitution and different feedstock substitution scenarios, including corn-based plastics ('corn'), corn-based plastics produced using wind and RNG ('Corn + LC'), and switchgrass-based plastics ('SW'), with PLA disposal by either landfill or compost. Positive numbers (white background) indicate the feedstock substitution scenario has lower GHG emissions than the energy substitution scenario. Negative numbers (grey background) indicate the energy substitution scenario has lower GHG emissions than the feedstock substitution scenario.
Download figure:
Standard image High-resolution imageThese results (figure 3) demonstrate the importance of the stored carbon credit for bio-based products (i.e. it is a large negative contributor to the GHG emissions shown in the figure). In the absence of this credit, all feedstock substitution pathways have higher emissions than the fossil plastic production pathways. Although the stored carbon credit is likely accurate for bioethylene plastics, recent evidence suggests that even when landfilled, PLA does not always act as a carbon sink [33, 61], as previously assumed [6, 62, 63]. Furthermore there is ongoing debate about whether biogenic carbon should receive an emissions credit in the first place [64]. Furthermore, land use change emissions associated with agricultural production could also greatly surpass those modelled here [65–67]. As a result, the feedstock substitution pathways have a higher degree of inherent uncertainty than presently modelled. In contrast, the low-carbon energy fossil polymer pathways have more steps in common with conventional production, which contributes to fundamentally lower uncertainty for emission differences.
3.2. Cost estimates
Table 3 presents results from the first-order cost estimates discussed in section 2.3. The cost of converting to low-carbon energy ranges from $10–$200 tonne−1 plastic, whereas the cost of switching to bio-based polymers likely ranges from several hundred to several thousand dollars per tonne, depending on the plastic. The cost estimates for bio-based polymers are based on presently available (first generation) feedstocks. It is likely that use of a cellulosic feedstock (like switchgrass) would be even more cost-disadvantaged than these numbers indicate. Thus, adopting low-carbon energy is currently more economic than switching to bio-based polymers, reinforcing the GHG emission results that favour energy substitution for near-term GHG mitigation. As industry gains experience with these bio-plastics, their costs may decrease through learning-by-doing and economies of scale.
Table 3. Cost of emission reduction strategies ($ additional/tonne of plastic). Values represent additional costs incurred, above those estimated for conventional production. Ranges, where available, span 90% of model runs.
| PET | PS | PVC | HDPE | LDPE | PP | |
|---|---|---|---|---|---|---|
| Low carbon energy (full supply chain) | 10–120 | 20–200 | 30–180 | 15–120 | 20–160 | 10–90 |
| Corn Bioethylene | 200–600 | 300–1000 | 400–1 500 | 900–3 000 | 900–3 000 | N/A |
| PLA | ∼600 | ∼700 | ∼1 300 | ∼1 000 | ∼1 000 | ∼1 200 |
| PHB | ∼3 700 | ∼3 900 | ∼4 400 | ∼4 200 | ∼4 200 | ∼4 300 |
3.3. Comparing uses for biomass
The potential to use biomass as either a feedstock or energy source also raises questions about the best use of biomass for GHG mitigation. SD section S.3.7 presents the results of a first-order test case for uses of switchgrass. The analysis suggests that, with some exceptions, equal or greater mean emission reductions can be achieved by using a given quantity of switchgrass to produce energy instead of for bio-based polymers. Details are available in the SD.
3.4. Projected emissions: energy substitution won't be enough
The results presented so far make a compelling case to prioritize energy substitution over feedstock substitution. Over the long-run, however, it may be necessary to find other ways to reduce emissions in the plastics industry. Figure 5 shows projected GHG emissions due to North American production of commodity thermoplastics, from 2015–2050 The figure shows two scenarios: one in which all plastics are produced using conventional energy, and one in which all plastics are produced using low carbon energy (wind and RNG). The figure shows results based on the mean GHG emissions from the model developed in this paper. Additionally, the projection model assumes a range of 1%–3% growth in per capita plastics consumption, the upper end of which is consistent with recent historical growth, from 2005–2015 [68]. It also projects population growth based on the U.S. census [69]. As per the results presented above, switching to low carbon energy can produce a substantial and immediate reduction in GHG emissions. If, however, plastics consumption continues to grow at, or even somewhat below historical rates, GHG emissions from the low carbon pathways would once again surpass current emissions by 2050. Given that advanced feedstock substitution scenarios have the potential to reduce plastic emissions to zero or less (i.e. becoming a net CO2 sink), it could be advantageous to develop these pathways in the long run.
Figure 5 Projected emissions from the North American plastics industry under a conventional production and a low carbon energy scenario, respectively. The figure uses mean emissions for each scenario, and shows a future emission range based on a 1%–3% annual growth in per capital plastic consumption.
Download figure:
Standard image High-resolution image4. Discussion and conclusions
Although a comprehensive sustainability analysis is beyond the scope of this study, there are numerous other factors to consider in comparing feedstock and energy substitution in the plastics industry. The following is a limited discussion of several key considerations:
- Non-GHG environmental impacts: Due to heavy reliance on agriculture, bio-based products tend to score poorly on other environmental metrics, such as ozone depletion [70, 71], acidification [23], eutrophication [23, 70–72], water use [73], and food security [74–76].
- Substitutability: Energy substitution results in no change in the final resin produced. The new, 'greener' polymer can substitute across the market without any changes in downstream production methods or product functionality. While this is also the case for bioethylene-based plastics, other renewable products like PLA have more limited potential to substitute for existing plastics.
- Resin Properties: While biodegradability may be an advantage of PLA (and some other bio-plastics), as this may reduce landfilling requirements, few cities have the required infrastructure for composting [70], and many organizations using compostable biopolymers continue to send their waste to landfills [77]. Further, biodegradation increases the life cycle GHG emissions of these bio-based plastics, potentially overturning any benefits from their production [6, 78]. As a further caveat, this study does not include emissions from resin foaming or plasticizer and other additives, which may affect the comparison between PLA and fossil plastics. To the authors' knowledge, no prior studies have included these emissions.
- Market size: the potential market for renewable energy, and resulting potential emission reductions, is far larger than the potential market for bio-based polymers. Thus, energy is likely a more important target for decarbonization than feedstocks, especially if learning or spillover effects [79] are expected.
The choice for near-term GHG mitigation is clear: switching to low-carbon energy across the chemical industry for conventional polymers achieves greater GHG reductions (in >98% of simulations), at lower cost, and with less uncertainty than corn-based biopolymers (if produced with conventional energy). This energy substitution can be achieved without any fundamental modification to current production methods, existing capital infrastructure in the chemical sector, or additional testing to ensure preservation of product quality, as would be the case for switching to bio-based plastics. In the long-run, if advanced bio-based plastic pathways prove technically and economically feasible, feedstock substitution may substantially reduce or even capture GHG emissions. For these benefits to be realized, however, bio-based production must be coupled with renewable energy—either explicitly (as above), or through recovery of fermentation residues from cellulosic production [6]. Until such advanced bio-plastic pathways are available, energy substitution has the greater potential for GHG emissions reductions.
Acknowledgments
This work is supported by the Center for Climate and Energy Decision Making (CEDM), through a cooperative agreement between the National Science Foundation and Carnegie Mellon University (SES-0949710) a Bertucci Graduate Fellowship, and a Steinbrenner Institute U.S. Environmental Sustainability PhD Fellowship. The U.S. Environmental Sustainability PhD Fellowship is supported by a grant from the Colcom Foundation, and by the Steinbrenner Institute for Environmental Education and Research at Carnegie Mellon University. We are also grateful to Jeff Siirola for his comments on some aspects of this work.




