Abstract
Objective. The use of transcranial, low intensity focused ultrasound (FUS) is an emerging neuromodulation technology that shows promise for both therapeutic and research applications. Among many, one of the most exciting applications is the use of FUS to rehabilitate or augment human sensory capabilities. While there is compelling empirical evidence demonstrating this capability, basic questions regarding the spatiotemporal extent of the modulatory effects remain. Our objective was to assess the basic, yet often overlooked hypothesis that FUS in fact alters sensory-evoked neural activity within the region of the cerebral cortex at the beam's focus. Approach. To address this knowledge gap, we developed an approach to optically interrogate patterns of neural activity in the cortex directly at the acoustic focus, in vivo. Implementing simultaneous wide-field optical imaging and FUS stimulation in mice, our experiments probed somatosensory-evoked electrical activity through the use of voltage sensitive dyes (VSDs) and, in transgenic mice expressing GCaMP6f, monitored associated Ca2+ responses. Main results. Our results demonstrate that low-intensity FUS alters both the kinetics and spatial patterns of neural activity in primary somatosensory cortex at the acoustic focus. When preceded by 1 s of pulsed ultrasound at intensities below 1 W cm−2 (Isppa), the onset of sensory-evoked cortical responses occurred 3.0 ± 0.7 ms earlier and altered the surface spatial morphology of Ca2+ responses. Significance. These findings support the heretofore unconfirmed assumption that FUS-induced sensory modulation reflects, at least in part, altered reactivity in primary sensory cortex at the site of sonication. The findings are significant given the interest in using FUS to target and alter spatial aspects of sensory receptive fields on the cerebral cortex.
Export citation and abstract BibTeX RIS

Original content from this work may be used under the terms of the Creative Commons Attribution 3.0 licence. Any further distribution of this work must maintain attribution to the author(s) and the title of the work, journal citation and DOI.
1. Introduction
Sensory stimuli elicit stereotyped spatiotemporal patterns of neural activity in the cerebral cortex. The delineations and kinetics of this mapping heavily influence sensory acuity and can be altered by stroke (Dijkhuizen et al 2001, Brown et al 2007, Sigler et al 2009), amputation (Merzenich et al 1984), dystonia (Elbert et al 1998), or damage to sensory organs, as in the case of acute hearing loss (Dietrich et al 2001), among other conditions. Cortical representation can also be modified through sensory/motor practice, such as musical training (Elbert et al 1995, Pantev et al 1998, Pascual-Leone 2001), learning Braille (Pascual-Leone and Torres 1993), or learning new spoken languages (Menning et al 2002). An emerging approach for rehabilitating and enhancing sensation involves the use of noninvasive, transcranial neuromodulation to directly affect neural function. Such approaches include the use of static or dynamic electromagnetic fields, which are currently implemented in contexts such as transcranial magnetic stimulation (TMS) (Fregni and Pascual-Leone 2007) and transcranial direct or alternating current stimulation (tDCS or tACS) (Antal and Paulus 2012). Because brain tissue is electrically conductive, a challenge for these modalities is achieving spatially focal perturbation and avoiding off-target effects.
The use of transcranial focused ultrasound (FUS) (Fry et al 1958, Gavrilov 1996, Tufail et al 2011, Bystritsky and Korb 2015, Naor et al 2016) offers the possibility of modulating neural activity with superior spatial resolution even for targets deep within the brain (Yoo et al 2011a, 2011b, Kamimura et al 2015, 2016, Dallapiazza et al 2017). Although the human skull distorts and attenuates the propagation of focused ultrasound, careful selection of the driving frequency (typically under 1 MHz) and transducer design—particularly through the use of phased transducer arrays—can overcome these limitations (Hynynen and Jolesz 1998, Clement and Hynynen 2002). In human subjects, FUS has been implemented in clinical therapeutic applications such as modulating mood (Hameroff et al 2013) and deep brain stimulation following brain injury (Monti et al 2016). Leveraging its ability to achieve high-resolution stimulation, FUS has also been used to modulate and evoke sensation in human studies; Legon and colleagues, for example, (2014) were able to reduce the tactile limen for two-point discrimination by directing FUS at the primary somatosensory cortex. At higher intensities, Lee and colleagues (2015) were able to elicit finger-specific tactile sensation, using functional magnetic resonance imaging (fMRI) as a guide for identifying the cortical mapping of the different sensory regions of the hand. Beyond basic sensory modulation, animal studies have shown that transcranial stimulation with FUS can modulate behavior that requires higher cognitive processing, such as visual (Deffieux et al 2013) and motor tasks (Downs et al 2015). When implemented in conjunction with microbubbles, transcranial FUS can modulate the blood-brain barrier (BBB) permeability (Hynynen et al 2001, Choi et al 2007), an effect that is associated with modifications in evoked neural electrical activity that persist upwards of one week (Chu et al 2015).
While previous work implicates a direct, spatially localized impact of FUS on neural function at the targeted regions, the actual effects on electrical activity at the focal spot are still unclear. Local field potential recordings and multiunit analysis in vivo have demonstrated that FUS can evoke electrical activity in neurons at the site of sonication, and it has been generally assumed that modulation of neural activity elicited by sensory stimuli also involves alterations in cortical electrical activity at the acoustic focus. However, this assumption has been based on results from electrophysiological measurements that have relatively low spatial resolution such as the electroencephalogram (EEG) (e.g. Mueller et al (2014)) and sensory evoked potentials (EPs) (e.g. Yoo et al (2011a), Legon et al (2014), Chu et al (2015) and Kim et al (2015)). These techniques cannot resolve site-specific electrical activity while excluding signals from off-target brain regions including subcortical structures or regions of the cerebral cortex that are not located at the acoustic focus. Recent studies utilizing electrode arrays in rodents have increased the spatial resolution with which FUS effects on the cerebral cortex could be assessed. For example, Yu et al utilized electrophysiological source localization in rats to model the lateral profile of FUS-evoked activity (Yu et al 2016), and Huang et al (2017) used epidermal electrode arrays to observe changes in somatosensory evoked potentials at the acoustic focus, albeit at FUS intensities high enough to evoke significant tissue heating. However, the spatial resolution of these approaches is still not fine enough to exclude contributions from tissue outside of the FUS focal region. As an alternative approach, Tufail et al characterized post-mortem c-fos expression, which can indicate electrical activity, in brains of animals exposed to low-intensity FUS shortly before being sacrificed (Tufail et al 2010). The resulting distributions demonstrated clear increases in expression along the FUS beam path. The results are compelling; however, the c-fos approach ultimately depicts a single, long-exposure 'snapshot' of putative electrical activity and does not discern temporal aspects of neuromodulation effects.
In the present work, we have developed an approach to optically interrogate the spatiotemporal patterns of electrical activity in the cortex in vivo directly at the site of ultrasound delivery, thereby offering a first glimpse into the local effects of FUS on distributed populations of neurons. The use of optical imaging has previously permitted a more complete picture of acute biomechanical and physiological effects of FUS in rodents (Skyba et al 1998) and fish (Maruvada and Hynynen 2004); however, sensory, motor or task related neural activity has been an elusive target in vivo. Our experiments employed the use of voltage sensitive dyes (VSDs), which permit direct observation of neuronal electrical activity with microsecond temporal resolution and at a spatial resolution limited only by the optical properties of the imaging apparatus and the distribution of dye staining (Cohen et al 1974, Cohen and Salzberg 1978, Petersen et al 2003, Fisher et al 2004, Grinvald and Hildesheim 2004). In vivo, topical staining typically achieves labeling that is constrained to depths within ~1 mm beneath the cortical surface (Kleinfeld and Delaney 1996, Civillico and Contreras 2005); the approach is thus particularly well-suited for visualizing changes specifically in cortical sensory representation (Arieli et al 1996, Shoham et al 1999). VSDs are additionally sensitive to subthreshold membrane potential dynamics (Berger et al 2007), permitting detection of subtle alterations in network connectivity. By imaging voltage and, in another set of experiments, Ca2+ activity, we were able to directly observe how treatment with low-intensity, pulsed FUS impacts the kinetics and spatial attributes of sensory-evoked responses in the mouse primary somatosensory cortex in vivo.
2. Methods
2.1. Surgical procedures
All animal experiments were performed in accordance with the guidelines of the Institutional Animal Care and Use Committee of New York Medical College. Adult C57BL/6J and C57BL/6J-Tg(Thy1-GCaMP6f) mice between two to five months were anesthetized with an initial dose of ketamine/xylazine (90/12 mg kg−1) delivered interperitoneally, and were given maintenance doses of ketamine (30 mg kg−1) every 45 min for the remainder of experimental sessions, which typically lasted 2–3 h, including periods of dye staining and the application of any pharmacological agents. Core body temperature was measured and maintained at 37 °C with a closed-loop temperature controlled heating pad (40-90-8D, FHC, Inc., Bowdoin, ME).
Following initial anesthesia induction, animals were positioned in a stereotaxic apparatus (Stoelting Co., Wood Dale, IL), and the eyes covered with petrolatum ophthalmic ointment (Puralube®, Fera Pharmaceuticals, Locust Valley, NY). The scalp was infused with lidocaine delivered subcutaneously and a midline skin incision was performed to expose the skull. A ~
mm square craniotomy was performed on the region overlying the forelimb's representation on primary somatosensory cortex (at the same point on the rostrocaudal axis as bregma and ~2.5 mm lateral), and the dura in the region was carefully retracted with a surgical dura hook.
In VSD imaging experiments, a fragment of Gelfoam dental sponge (Pfizer Inc., New York, NY) was saturated with an aqueous solution of di-4-AN(F)EPPTEA (184 µM, excitation/emission maxima at 444 nm/610 nm) (Yan et al 2012) and placed on the exposed region of the brain. The duration of the staining was 90 min, during which small volumes of dye solution were periodically added to the Gelfoam to prevent drying. The Gelfoam was subsequently removed and the brain was rinsed with saline solution to remove unbound dye. Following all staining and incubation periods, the brain surface was covered with 1.5% low-melting-point agarose and covered with a fragment of a glass coverslip; the glass window was sealed at its periphery with dental acrylic (Co-Oral-Ite Dental MFG. Co., Diamond Springs, CA). In experiments involving the use of tetrodotoxin (TTX), following the VSD staining and subsequent washout, another fragment of Gelfoam was saturated with a 10 µM TTX solution and placed on the brain; the gelfoam remained there for 30 min. For these experiments, the agarose solution underneath the glass window also contained 10 µM TTX.
After the glass window was sealed, an aluminum bar was fastened to the other side of the skull with cyanoacrylate glue (Vetbond, 3M Inc., Maplewood, MN) and dental acrylic. Subsequently, the stereotactic earbars and bite bar were removed, and the metal bar affixed to the skull was screwed into a custom articulating mount fastened to the same stereotactic base, which could be moved on and off of the microscope stage.
2.2. Functional voltage and Ca2+ imaging
The experimental apparatus utilized a Nikon AZ100 multizoom macroscope as the main imaging device (figure 1). To accommodate the custom ultrasound transducer, which was in series with the optical epi-illumination path, a long working-distance objective was used (AZ-Plan Fluor; magnification:
; numerical aperture: 0.5; working distance: 15 mm). The image was de-magnified
before being directed to the entry aperture of a CMOS camera (Zyla, Andor Technology Ltd., Belfast, UK). The diameter of the maximum field of view was ~4.5 mm.
Figure 1. Experimental apparatus and protocol. (A) Schematic of optical/acoustic system. The custom FUS transducer is affixed to the bottom of a
0.5 NA objective. Through the optical clearance in the transducer, epifluorescence functional imaging can be performed in vivo. (B) Time sequence of the imaging experiments in which FUS was administered. FUS was delivered for 1 s, followed by brief electrical stimulation of the forelimb and optical recording at the site of FUS for 0.5 s. Trials were separated by 30 s. (C) Depiction of the imaging region. The ~
craniotomy was centered 2.5 mm lateral of the midline, at the level of bregma. The inset shows the spatial pattern of a representative somatosensory-evoked Ca2+ response from a Thy1-GCaMP6f mouse.
Download figure:
Standard image High-resolution imageIllumination for VSD experiments was provided by a high power LED source (UHP-T-520-LN, Prizmatix Co., Givat-Shmuel, Israel) centered at 520 nm (±6 nm) with a low optical noise LED driver. The cooling fan for the LED source was temperature activated; to minimize mechanical artifacts, the LED source was turned on well before imaging sessions and the light was gated with an external mechanical shutter (Uniblitz VMM-DI, Vincent Associates, Rochester, NY). Excitation light was bandpass filtered at 520 nm ±20 nm, and emission was long pass filtered >575 nm (Chroma Technology Corp., Bellows Falls, VT). In Ca2+ imaging experiments involving Thy1-GCaMP6f animals, illumination was provided by a halogen lamp (Lambda LS, Sutter Instruments, Novato, CA). Excitation light was bandpass filtered at 470 nm ±20 nm, and emitted fluorescence was bandpass filtered at 525 nm ±25 nm. The imaging frame rate for VSD experiments was 537 Hz, and was 33 Hz for GCaMP6f experiments. Image processing was performed using custom Matlab (The Mathworks, Inc., Natick, MA) code. A 5-pixel Gaussian spatial filter was applied to raw images, and the average of frames prior to forelimb stimulation was used as a reference to obtain fractional fluorescence, i.e. ΔF/F. Z-scores represented the ratio of averaged fractional fluorescence to the standard deviation of pre-stimulus fluctuations. Some aspects of spatial data analysis were performed using ImageJ plugins (Abramoff et al 2004).
2.3. Focused ultrasound stimulation
Focused ultrasound was delivered by a custom transducer, shown in figure 2, that consisted of 16 elements aligned in a ring-shaped geometry, optimized at 510 kHz (modified version of H-205B, Sonic Concepts, Inc., Bothell, WA). The inner diameter was 18 mm and the radius of curvature was 11.5 mm. The transducer array's 16 elements were binned into four-channel quadrants which could operate independently, permitting the beam's focal profile to be shaped. Without knowing a priori the degree to which the spatial pattern of cortical responses are affected by FUS, we sought to perturb the full extent of the forelimb's receptive field on the primary somatosensory area. To achieve a focused beam despite an extremely short working distance (relative to the spacing between elements, which were separated by a wide diameter to accommodate optical imaging), we utilized the principle of a parametric acoustic array (Westervelt 1963). Operating the four quadrants at frequencies that differed by 4 kHz elicited a continuously changing pattern of constructive and destructive interference at the focus and enabled us to achieved a focal spot of lateral width 3.3 mm (full width at half-maximum). This effectively filled the entire field of view, which exceeded the spatial extent of the forelimb's representation. Stimulus waveforms were generated and amplified by a TPO-106 transducer drive system (Sonic Concepts, Inc., Bothell, WA). For neuromodulation experiments, sonication consisted of a 1 s burst of pulsed FUS of focal intensity Isppa = 0.69 W cm−2 (peak pressure at the focus 0.17 MPa) wherein 500 µs pulses at center frequency 510 kHz were delivered at a repetition rate of 1 kHz. Beam properties were characterized using a RESON spherically directional hydrophone (characterization performed by Sonic Concepts, Inc.).
Figure 2. Custom short working-distance, wide aperture FUS transducer. (A) Rendered depictions of the top and bottom faces of the transducer. The transducer features 16-elements arranged in a ring array, and the acoustic focus is 3.5 mm below the bottom of the transducer. When integrated into the imaging system, the acoustic focus coincides with the optical focus (see text for additional technical details). (B) Photograph of the transducer. (C) Simulated acoustic pressure profile. The color scale represents pressure gain relative to the radiating surface of the transducer.
Download figure:
Standard image High-resolution imageThe vertical profile of the transducer was sufficiently low as to permit optical imaging through the central aperture with a relatively high numerical aperture microscope objective. The acoustic focus of the transducer was co-localized with the microscope's optical focus. The interior of the ring transducer was filled with a volume of vacuum-degassed water that was bounded by a 25 mm optical window on the top side of the transducer (Edmund Optics, Barrington, NJ) and, at the bottom, a plastic membrane sealed to the transducer with an O-ring. The bottom volume effectively constituted a distensible 'cushion' which was necessary for coupling FUS from the large aperture to the mouse's brain at a short working distance. We verified that the acoustic and optical focal planes were co-localized by observing the emergence of thermally-induced holes in 90 µm thick live brain slices from a rat when sonicated at different focal depths (at 280 W cm−2 Isppa, constant-wave FUS). Holes in the tissue emerged at the center of the field of view only when the objective was within ~1 mm of the sharpest optical focus. Live slices were prepared and maintained following (Zhang et al 2006).
A layer of ultrasound transmission gel (Aquasonic 100, Parker Laboratories, Inc., Fairfield, NJ) was applied to the mouse's head before the transducer was lowered. Although the ultrasound gel and plastic membrane introduced slight warping of the optical plane, we were able to obtain relatively sharp images of cortical vasculature. Additionally, imaging through the transducer assembly's aperture revealed any remaining small air bubbles. If these were observed, the transducer assembly was removed and refilled carefully.
2.4. Experimental protocol
Imaging, sensory stimulation, and ultrasound components of the experimental apparatus were controlled by a single custom program in LabVIEW (National Instruments, Austin, TX). The general experimental protocol is depicted in figure 1(B). After data acquisition commenced, electrical stimuli were delivered at latencies sufficiently long as to obtain a period of pre-stimulus baseline data from which the average amplitude and standard deviation could be obtained. Somatosensory evoked cortical responses were elicited by biphasic pulses of current 0.2 ms in duration generated by a stimulus isolator (ISO-STIM 01M, NPI Electronic, Tamm, Germany) and delivered to the mouse's contralateral forelimb with a pair of 27-gauge stainless-steel needles inserted subcutaneously. In an effort to minimize the potential for nonspecific, antidromic stimulation of motor nerve fibers, the stimulus current was set to the lowest amplitude that still evoked a visible paw movement (typically ~1 mA). Sham experiments utilized the same settings except the stimulus isolator was switched off (analog input trigger remained, as did stimulating needles). In imaging trials that were preceded by ultrasound, frame acquisition began 200 ms after the end of FUS pulses in order to remove any possible mechanical artifacts due to sonication. Although we found such noise to be negligible at the low intensities of FUS used in our experiments, the magnitude of fractional fluorescence changes when using VSDs was typically on the order of 0.1%, so we took all precautions. For VSD experiments, the average of 25 single trials was used for data analysis, and for GCaMP6f data analysis the average of ten trials was used.
2.5. Immunohistological procedures
Indications of neural injury were assessed based on the expression of glial fibrillary acidic protein (GFAP) 24 h after sonication. This tissue analysis was performed on mice that were not involved in VSD or Ca2+ imaging experiments. Mice were anesthetized with a single dose of ketamine/xylazine (90/12 mg kg−1). To ensure that the transcranial sonication was performed at the same site as the imaging experiments, the skull was exposed to reveal cranial landmarks. The scalp was shaved and disinfected with Betadine (Purdue Pharma L.P., Stamford, CT). A region of skin was then infused with lidocaine (0.5% solution) and a 1 cm incision was made, exposing the surface of the skull. The skull location overlying the forelimb's representation on the somatosensory cortex, roughly 2.5 mm lateral of the midline at the level of bregma (see Paxinos and Franklin (2004)), was marked with a fine-tipped surgical marking pen, and ultrasound transmission gel was applied to the head. The FUS transducer was lowered onto the head and the microscope was used to center the field of view at the marked spot. In preliminary experiments, we verified that the acoustic focal location was at the center of the field of view by sonicating with high intensity and observing the removal of marker ink at the center of the spot. After the brains were postfixed, slices were taken from a span of ~5 mm along the anteroposterior axis, centered approximately at bregma. Slices were subsequently determined to be localized at bregma based on morphological comparison with a mouse stereotaxic brain atlas (Paxinos and Franklin 2004). After sonication, the incision was closed and sealed with cyanoacrylate tissue adhesive and the animal was removed from the apparatus. To prevent dehydration, 1 ml of warmed lactated Ringer's solution was injected subcutaneously and topical antibiotic ointment was applied to the closed incision. Animals that appeared to be in pain following recovery received subcutaneous injections of Buprenorphine (0.1 mg kg−1) twice daily. Animals were individually housed with food and water available ad libitum. 24 h after sonication, mice were overdosed with ketamine/xylazine and perfused through the left cardiac ventricle with heparinized physiological saline followed by 4% paraformaldehyde (PFA) in phosphate buffered saline (PBS). Brains were dissected out and postfixed in 4% PFA for 24 h at 4 °C, after which they were washed in PBS for one hour and equilibrated in a 30% sucrose solution. Brains were then embedded in OCT compound (Tissue-Tek, Sakura Finetechnical Co., Tokyo, Japan) and sectioned into 40 µm thick coronal sections on a cryotome. Sections were washed and blocked by incubation with 1% bovine serum albumin (BSA) in PBS supplemented with 0.4% Triton X-100 for one hour at room temperature. They were then incubated with rabbit anti-GFAP polyclonal antibody (1:400 dilution, ThermoFisher No. 18-0063) in 1% BSA and 0.4% Triton X-100 at room temperature overnight. Sections were then incubated for one hour with Alexa-488 labeled secondary antibody (1:500 dilution, donkey anti-rabbit, A21206, Life Technologies, Carlsbad, CA), after which sections were mounted on slides, dehydrated, cleared in xylene, and coverslipped with non-fluorescent mounting medium (Krystalon, 64969-95, EMD, Darmstadt, Germany).
2.6. Assessing alterations in cerebrovascular permeability
BBB disruptions were assessed based on the leakage of intravenously-administered Evans blue dye into the brain's parenchyma. 30 min prior to FUS treatment, 0.1 ml of a 2% solution of Evans blue dye was injected intravenously through the tail vein. FUS was administered as described above for exploring changes in GFAP expression. Two hours following recovery, mice were overdosed with ketamine/xylazine and perfused through the left cardiac ventricle with saline solution. The brains were then dissected out and postfixed, embedded in OCT compound, sliced on a cryotome, and mounted on slides as described above for GFAP analysis. Subsequently, the Evans blue dye distribution was observed by means of fluorescence imaging (560 ± 28 nm excitation, 645 ± 38 nm emission) with a Nikon Eclipse 90i upright microscope. We performed this experiment at low FUS intensity in two animals and at high intensity in two other animals.
3. Results
3.1. Pre-stimulus treatment with focused ultrasound reduces the latency of cortical responses at the focus of sonication
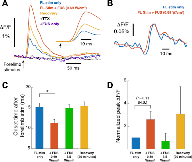
In VSD experiments, it was possible to discern prominent somatosensory evoked cortical responses through the transducer aperture (figure 3). The average peak fractional fluorescence change (ΔF/F) observed with di-4-AN(F)EPPTEA was ~0.2% ± 0.08% (mean ± SEM). Consistent with previous in vivo findings with forelimb stimuli (e.g. Brown et al (2009)), onset latency was 15.3 ± 0.9 ms (mean ± SEM) following electrical stimuli (figure 4). We defined the onset of the response as the time point at which the response ΔF/F exceeded two times the standard deviation observed during baseline periods (i.e. z-score > 2). The spatial region on which temporal analysis was performed was selected based on the pixels' Pearson's correlation coefficient (cc) when compared with a step function describing the somatosensory stimulus; pixels were included in the temporal analysis if their cc was greater than one standard deviation above the mean cc, which was assessed over all pixels in the image.
Figure 3. Direct imaging of the effects of FUS neuromodulation in vivo. Three separate conditions are presented from a representative VSD imaging experiment: (top) cortical responses evoked by electrical stimulation of the forelimb; (middle) responses when the stimulus is preceded by a 1 s exposure to pulsed FUS (Isppa = 0.69 W cm−2, see text for more details); (bottom) cortical responses in subsequent 'recovery' trials that are not preceded by FUS. The images represent the average of 25 trials, and pixels with a z-score > 2 at maximal response are superimposed on the background fluorescence image.
Download figure:
Standard image High-resolution imageFigure 4. Focused ultrasound pre-treatment reduces the latency of sensory-evoked cortical responses in vivo. (A) Time course of voltage signals recorded optically in one experiment. The traces represent the activity in a region of interest which is more fully defined in Results. The black arrow indicates the point at which a 200 µs pulse of current (~1 mA) was delivered to the median nerve of the forelimb (FL) contralateral to the hemisphere being imaged. The black trace shows the response to stimulus with FUS pretreatment in a different animal in which TTX 10 µM was also applied. The inset depicts the voltage responses on a magnified timescale that shows only the first 40 ms after forelimb stimulus. (B) Region-averaged voltage traces obtained from VSD imaging of a different animal than shown in (A). In this experiment, FUS did not significantly alter the peak fluorescence changes, but the reduced delay is still evident. The signal-to-noise ratio appears smaller than in (A) because the baseline fractional changes were considerably smaller (the maximum amplitude was less than 0.1%). (C) Bar chart comparing the onset times of the voltage responses when delivered in the absence of FUS, when preceded by FUS at peak intensities of 0.69 W cm−2 and 3.5 W cm−2 (Isppa), as well as in subsequent 'recovery' trials that were not preceded by FUS. The first two conditions differed significantly (P = 0.028, Wilcoxon rank sum test, n = 7). Onset latency was defined as the time at which the fluorescence response rose above two standard deviations of the baseline optical signal variability (i.e. z-score > 2). (D) Peak fractional fluorescence normalized to baseline signals for all experiments (n = 7 for 0.69 W cm−2, n = 4 for 3.5 W cm−2). While pre-treatment with 0.69 W cm−2 FUS increased the peak on average, given the variability (e.g. (A) versus (B)), these changes were not significant within our sample size. Error bars in (C) and (D) represent standard error of the mean.
Download figure:
Standard image High-resolution imageAs depicted in figure 4, when trials were preceded by 1 s of low-intensity FUS, the onset of optical responses began 3.0 ± 0.7 ms earlier (P < 0.05, obtained through Wilcoxon rank sum test, n = 7). We did not observe a significant reduction in response latency at a modestly higher FUS intensity (Isppa = 3.5 W cm−2, versus 0.69 W cm−2), although the sample size was smaller (n = 4). Subsequently, in the 'recovery' period, consisting of averaged responses obtained in the same animals 20 min after the FUS-preceded trials, the onset latency did not differ significantly from baseline (non-FUS) experiments. Inhibiting action potentials by applying tetrodotoxin (TTX) abolished all evoked voltage responses, whether preceded by FUS or not. Although the peak amplitude of the optical responses preceded by FUS generally increased, when averaged over all animals, the responses varied significantly among experiments and the change was not statistically significant for our sample size.
3.2. Focused ultrasound concentrates the spatial patterns of sensory-evoked cortical activity
In addition to alterations in temporal kinetics, pre-treatment with FUS altered the spatial morphology of evoked cortical responses. The peak fractional fluorescence signal was low in VSD experiments (on the order of 0.1%), and the spatial patterns of electrophysiological responses were therefore typically obscured by photon shot noise. In contrast, it was easier to observe spatially focal responses in Ca2+ imaging experiments using Thy1-GCaMP6f mice. In these experiments, stimulating the forelimb evoked clear fluorescence responses that peaked ~180 ms following stimulus. Mirroring VSD experiments, TTX blocked all calcium responses. Although we did not observe a significant change in response temporal kinetics, administering FUS just before sensory stimulation increased the spatial solidity of the Ca2+ response at the forelimb region of the primary somatosensory cortex (figure 5). Using z >2 as a criterion for inclusion in spatial analysis, we quantified spatial solidity as the ratio of the area within the convex hull—the area enclosed within an encapsulating perimeter of minimum length—to the area of pixels with z > 2. This emergent, co-varying property of form-factor and density has been previously used to describe morphologies in biological structures that change yet maintain a constant volume, such as the development of fibrils or processes emerging from a soma (e.g. Sołtys et al (2001)). FUS-pretreatment caused a 13.2 ± 3.2% (mean ± SEM) increase in response solidity. Additionally, FUS-pretreatment caused cortical responses to become more radially symmetric. The spatial 'circularity' of the evoked Ca2+ response, defined as
, where area is the area spanned by the pixels with z >2 and perimeter is the linear pathway conforming to the exact spatial extent of the area, increased by 40.5 ± 16.4%. In subsequent trials that were not preceded by FUS, these morphological aspects did not differ significantly from baseline properties. It should be noted that the morphometric properties of solidity and circularity are not necessarily related to neural mechanisms, but served to quantify our empirical findings.
Figure 5. Focused ultrasound alters the spatial patterns of somatosensory evoked cortical Ca2+ responses. (A) Somatosensory evoked Ca2+ responses in a representative experiment. The shaded regions depict the spatial extent of the evoked responses without (red) and with (green) FUS pre-treatment (delivered as a 1 s burst that ended 200 ms before the forelimb stimulus). The shaded regions comprise pixels with z-score > 2 at the response maximum (i.e. the peak in the region averaged trace shown below) and illustrate the general trends. The depicted region as well as the traces below represent the average of ten trials in one experiment. The timecourse of the Ca2+ response did not differ significantly between the two conditions (i.e. with or without FUS pre-treatment), and pre-treatment with FUS in the absence of a subsequent somatosensory stimulus did not evoke any response (blue trace). (B) Illustration of the spatial regions (selected as described in Results) enclosed by the convex hull (black line surrounding the blue regions). The relationship between the distribution of significantly responding area and its convex hull forms the basis for the solidity metric. (C) Bar chart depicting normalized aspects of the spatial patterns of evoked cortical activity that were significantly altered by FUS pre-treatment. Solidity was defined as the ratio of the area within the convex hull to the area of pixels with z-score > 2 at response maximum, as described in (A); circularity is quantified as
, where perimeter is the contour enclosing the area of significantly responding pixels (n = 6). *denotes P < 0.05; error bars represent standard error of the mean.
Download figure:
Standard image High-resolution image3.3. Low-intensity FUS did not significantly alter GFAP expression or cerebral vasculature permeability
Although the average and peak intensity parameters used in this study were within the range of those used in previous neuromodulation studies, we sought to assess any potential tissue-level damage or modification given that our transducer design and measurement configuration was relatively unique. We assessed the expression of GFAP 24 h after mice were exposed to FUS. Alterations in the expression level and morphology of labeled cells (primarily astrocytes) are often used as an indicator of brain injury (Chen and Swanson 2003). At the FUS stimulation parameters used in our imaging experiments, there did not appear to be any differential expression of GFAP between the sonicated and control hemispheres (figure 6). At the neurovascular level, to assess whether the observed alterations in electrical activity were associated with BBB compromise in our implementation, we explored the degree to which intravenously injected Evans blue dye permeated into the parenchyma (figure 7). Evans blue binds to serum albumin and does not leave the vasculature unless the BBB is permeated. At the neuromodulatory intensities used in this study, FUS did not induce observable alterations in the distribution of Evans blue dye fluorescence.
Figure 6. GFAP expression 24 h post-exposure to FUS. (A) Survey view of the cortex in a coronal brain section of a mouse that had been subjected to the same intensity of FUS used in our imaging experiments, 0.69 W cm−2 (Isppa). One hemisphere was exposed to FUS (right) and the other unexposed (left, labeled 'control'). The diagonal dotted lines on the right hemisphere represent the pathway and approximate width of the ultrasound beam. (B) and (C) are enlarged views of the areas in the squares superimposed on (A). Control and FUS-exposed regions are shown in (B) and (C), respectively. (D)–(F) use the same depiction format for an animal exposed to significantly higher intensity FUS (280 W cm−2), serving as a positive control. Activated astrocytes are visible in (F).
Download figure:
Standard image High-resolution imageFigure 7. Evans blue dye distribution following FUS. (A) shows a survey view of the cortex of a mouse exposed to 0.69 W cm−2 (Isppa) of FUS using the same exposure durations and repetitions as the VSD imaging experiments. We visualized the distribution of Evans blue dye through fluorescence imaging at emission wavelengths > 590 nm (n = 2). As in figure 6, the dotted lines on the right hemisphere indicate the pathway and approximate width of the FUS beam. Enlarged regions corresponding to the squares in (A) are shown in (B) and (C). As a positive control, (D) shows a survey view of the cortex of a mouse exposed to 280 W cm−2 FUS at the same exposure durations and repetitions as (A), and enlarged regions indicated by the squares are shown in (E) and (F) (n = 2).
Download figure:
Standard image High-resolution image4. Discussion
Our results represent the first cortex-specific measurements of the impact of low-intensity FUS on sensory-evoked electrical activity. The average FUS intensity-dependence of the VSD results echoes the findings of numerous previous studies in rodents. Several groups have reported a bimodal phenomenon, wherein suppressive and excitatory regimes appear to be determined by intensity, duty cycle, and repetition frequency. In terms of the influence of intensity, Kim et al (2015) found in rats that FUS delivered at 3 W cm−2 (Isppa) suppressed early peaks of visual evoked potentials (VEPs) whereas higher intensities (5 W cm−2) enhanced the responses. Min et al (2011) also found that low intensities (~2.6 W cm−2) suppressed neural activity, albeit in the context of reducing epileptiform EEG signals. In contrast, Chu et al (2015) found no alterations in SSEPs when FUS was administered at this intensity regime. However, this may have been a product of the low repetition rate (1 Hz); Kim et al (2015), for example, found that FUS-induced enhancements of VEPs required duty cycles >5%. While we did not observe statistically significant effects in amplitude, the fact that we observed waveform alterations (i.e. reduction of onset delay) for 0.69 W cm−2 but not 3.5 W cm−2 is similar to the intensity boundaries of the suppression/enhancement regimes reported by Kim et al. The absence of statistically significant changes in amplitude throughout our experiments may reflect an insufficient sample size relative to the effect; alternatively, the findings may reflect a real difference between bulk SSEP signal and the exclusively primary sensory component of the cortical response.
There are discrepancies in experimental results from different animal models, though. Yoo et al (2011a), for example, found that intensities >3 W cm−2 suppressed VEP components in rabbits, in contrast to the enhancement effect that Kim et al (2015) found in rats. The relatively long axial length that is characteristic of the FUS acoustic focus has likely contributed to some of this variability. The rabbit brain is considerably larger than the rat brain, so the FUS focal volume would likely encounter different subcortical regions including both thalamic and neuromodulatory nuclei. Clearly, experiments in large animal models are critical for assessing the translational merit of FUS neuromodulation approaches.
In terms of underlying mechanisms, myriad factors could have contributed to the altered kinetics of the sensory evoked responses that we observed. At a biophysical level, FUS differentially affects conduction velocity in myelinated and unmyelinated nerves (Mihran et al 1990, Wright et al 2015); in theoretical approaches, this effect has been partly attributed to a reduction in axonal capacitance due to FUS-induced separation of the lipid bilayer (Krasovitski et al 2011, Luan et al 2014, Plaksin et al 2014, Tarnaud et al 2017). Given the density of white matter that the acoustic focal volume intercepts when directed at the mouse cortex, the summed temporal effects could be significant. Alternatively, as suggested by Tyler et al (2008), FUS could directly mechanically alter the function of voltage-gated Na+ and Ca2+ channels and decrease the spiking threshold postsynaptically or increase release rate presynaptically. The fact that TTX inhibited activity at the cortex in our experiments suggested that even if there was a direct impact on voltage-gated ion channels, FUS did not introduce major alternative, parallel excitatory pathways.
At the systems level, sensory-evoked cortical responses are partly shaped by the balance between excitatory and inhibitory circuits (Isaacson and Scanziani 2011). Globally altering synaptic release or spiking threshold could preferentially alter the balance toward excitatory circuits, which temporally lead inhibition (Higley and Contreras 2006). The concentrated and re-shaped spatial patterns of evoked activity that we observed when stimuli were preceded by FUS may reflect such an excitatory/inhibitory balance shifting in cortical networks. More fundamentally, it is also possible that the modulatory effects differentially affect inhibitory and excitatory cells. These potential effects are not mutually exclusive, and it is just as likely that non-neuronal factors, such as disrupted glutamate clearance, are involved. To that point, although the absence of Evans blue dye diffusion into the parenchyma suggests that BBB permeabilization may not have been a driving factor, it does not exclude the possibility of neuromodulatory effects due to more subtle, transient perturbation of the neurovascular unit.
Overall, it should be emphasized that because our measurements were constrained to observations of population activity in the neocortex, any of these potential scenarios is speculative. Given the compact cortical architecture, assessing these hypotheses would greatly benefit from the ability to observe neural activity at cellular resolution. Our experiments utilized GCaMP6f driven under the relatively nonspecific Thy1 promoter; however, the use of these and other Ca2+ sensors as well as genetically-encoded voltage indicators (Jin et al 2012, Cao et al 2013) would afford the required cell-specific experimental access. It should be noted, though, that due to the membrane time constant, genetically-encoded voltage indicators are inherently slower in reporting voltage changes, so precise, sub-ms measurement of timing alterations may still require exogenous dyes. Functional optical imaging approaches with higher axial resolution would also be required to directly probe FUS-induced alterations in individual cells and networks. Two-photon imaging, for example, has been used in conjunction with VSDs in vivo (Kuhn et al 2008) and in vitro (Fisher et al 2008).
More broadly, although the primary motivation for this work was to assess the hypothesis that sensory-evoked cortical responses are altered by FUS at the acoustic focus, the parameter space for neuromodulation is large. The timing of ultrasound delivery relative to sensory stimulation as well as the acoustic waveform, for example, will likely impact the neuromodulatory effects significantly. These temporal synchronization and stimulus characteristics may be pursued in future studies. Additionally, the experiments presented here were terminal; VSD imaging can be utilized for chronic imaging applications (Slovin et al 2002) and future longitudinal imaging studies could elucidate whether spatiotemporal alterations following repeated, brief FUS doses lead to persisting alterations.
Acknowledgments
We thank Drs E Konofagou, M Myers, R King, J Wester, E Civillico, W Ross, M Burgess, and Mr C Aurup for helpful conversations. We thank Dr L Loew for donating the voltage sensitive dye, and Drs L Velíšek and J Velíšková for technical assistance. This work was supported by recruitment funds from New York Medical College.






