Abstract
The question of how much momentum light carries in media has been debated for over a century. Two rivalling theories, one from 1908 by Hermann Minkowski and the other from 1909 by Max Abraham, predict the exact opposite when light enters an optical material: a pulling force in Minkowski's case and a pushing force in Abraham's. Most experimental tests have agreed with Minkowski's theory, but here we report the first quantitative experimental evidence for Abraham's pushing pressure of light. Our results matter in optofluidics and optomechanics, and wherever light exerts mechanical pressure.
Export citation and abstract BibTeX RIS

Content from this work may be used under the terms of the Creative Commons Attribution 3.0 licence. Any further distribution of this work must maintain attribution to the author(s) and the title of the work, journal citation and DOI.
Light carries both energy and momentum; the energy of a single photon is given by its frequency f times Planck's constant h, but what is the momentum of light? Surprisingly [1], this simple science question has not been settled for over a century [2–6]. The problem occurs for light propagating in transparent media such as glass or water where the speed of light c is reduced by the refractive index n. Experimental tests of the rivalling theories are rare [7–17] and most [7–15] support the Minkowski momentum

Here we provide the first quantitative experimental evidence for the Abraham momentum [3]

Sending light onto the surface of a liquid we have observed that the surface acts as a focusing mirror on the reflected light, in quantitative agreement with radiation pressure caused by the Abraham momentum. To reconcile the conflicting experiments, we studied theoretically [18] how the momentum transfer emerges in the interplay between optics and fluid mechanics. We found that if the light is not able to put the fluid into motion, Minkowski's momentum becomes effective, but if the fluid moves, it is Abraham's [18]. Apart from shedding light on a century–old theoretical problem, our findings are applicable in optofluidics [19] that combines microfluidics with optics, and in optomechanics [20, 21] where nanomechanical devices are driven, cooled and controlled via the momentum exchange between light and matter, and are relevant wherever light in media exerts momentum.
Minkowski [2] and Abraham [3] derived their formulae for the momentum of light within the classical theory of electromagnetic fields [22], but the two rivalling theories are most easily deduced from quantum mechanics and relativity [23]. The Minkowski momentum, equation (1), follows from de–Broglie's relation
for the momentum p of waves with wavelength
and velocity
. Abraham's formula, equation (2), describes the momentum p = mv of a particle of velocity
and dynamical mass m where the mass is related to the energy
by Einstein's
. Throughout this paper we regard n as independent of frequency within the relevant spectral range of the light.
In empty space, where n = 1, the momenta of equations (1) and (2) agree, but in media they differ by the square of the refractive index n, which amounts to a significant number (in glass
). However, although the ratio between pM and pA is significant, the magnitude of the momentum does normally not amount to much: in free space 1 Ws of light carries a momentum of
. Only relatively recently the momentum of light has been put to work in earnest. The most dramatic example is inertial confinement fusion. At the National Ignition Facility light pulses with 0.7 megajoule of energy were concentrated on 1.8-millimeter-diameter capsules, such that the pressure of its momentum can ignite nuclear fusion [24]. Yet instead of using raw power for harnessing the momentum of light, one may also confine light in a cavity where it bounces back and forth in resonance with a mechanical oscillator, which is the case in optomechanics [20]. Here the momentum exchange between light and an oscillating mirror was applied to cool the mirror to its quantum-mechanical ground state [21]. This mirror has been designed to reflect all of the incident light such that the momentum transferred is twice the momentum of light in empty space—where there is no controversy. With further miniaturisation, which is required for creating delicate quantum superposition states of a mirror being at two different places at the same time, such a mirror will no longer be able to reflect all of the light; some of it will travel through the mirror. There the momentum in the mirror matters where Minkowski's formula, equation (1), disagrees with Abraham's equation (2). The gentle pressure of light has also been applied in optofluidics [19] and in biomedical applications where optical tweezers [25] or other arrangements of light beams [26] are used to hold and manipulate cells and their constituents. Optical manipulation is also going to find increasing use in nano-engineering [27]. Understanding the momentum of light better will thus be important for a wide range of applications.
Consensus has been reached on the meaning of the two principal momenta of light. Our derivation of equations (1) and (2) indicates that the Minkowski momentum corresponds to the wave, the Abraham momentum to the particle aspects of light [23]. Barnett [28] pointed out that the Minkowski momentum is the canonical, the Abraham momentum the kinetic momentum. From a geometrical perspective [29], the Minkowski momentum is the covariant and the Abraham momentum the contravariant momentum with respect to the geometry of light in media [30]. However, as Brillouin [31] wrote in 1925, 'it is not ultimately the density of momentum which matters, but rather the flux of momentum'.
Consider the simplest case of momentum transfer between light and matter, light impinging on a planar interface between air (empty space) and a medium with refractive index n. From the incident intensity I the fraction r2 is reflected with r given by Fresnel's formula
[22]. The momentum I/c plus the recoil
acts upon the interface where the remaining part
of the incident intensity is transmitted. If Minkowski's equation (1) accounts for the momentum of the light, the medium thus receives the net momentum

The recoil on this positive momentum transfer causes a pulling force. On the other hand, if Abraham's formula, equation (2), correctly describes the situation,

the net momentum is negative and the exact opposite of Minkowski's case of equation (3), causing a pushing force. Therefore, discriminating between the Minkowski and Abraham momentum seems easy: illuminate the surface of a liquid and see whether the liquid rises or falls. Ashkin and Dziedzic did this experiment [12]. They sent light pulses of 60 ns duration and 4 kW peak power to a spot of 2.1 μm radius on the surface of water. They observed that the transmitted light was focused, which they attributed to the water surface forming a lens by rising in the illuminated area—in agreement with the net balance, equation (3), of the Minkowski momentum. Sakai et al [13] and Casner and Delville [14] performed modern versions of this experiment. In particular, Casner and Delville let continuous light propagate between two liquids of extremely low surface tension and directly saw the deformed surface bulging out [14]. Astrath et al [15] repeated Ashkin's and Dziedzic's experiment on milli–Q water illuminated with 104 μm spot radius, and used modern interferometric diagnostics of the surface deformation and numerical simulations to back up their findings. They found very good quantitative agreement with momentum transfer à la Minkowski.
Yet as Ashkin and Chu most prominently demonstrated with their invention of optical tweezers [32], light of varying intensity causes a pulling force that bulged the fluid surface in these experiments [33–35]. One sees this as follows: the optical force is the gradient of the pressure given by the potential energy of induced electric dipoles [22]

where E is the electric field strength,
is the permittivity of the vacuum, and
for the incident electromagnetic waves in empty space. We used the fact that at the interface of the medium the electric field is reduced by the Fresnel coefficient [22]
. Equation (5) shows that the optical pressure is exactly the same as the Minkowski pressure, equation (3): Ashkin's tweezing force explains the surface deformation. However, the critique [33–36] of the experiment [12] did not cause significant concern, because most other experiments [7–11] have agreed with the Minkowski momentum of light, equation (1). Most notably, Campbell and others from Ketterle's group [11] measured the momentum transfer of light in Bose–Einstein condensates and found agreement with Minkowski's theory. The only exceptions are the torque measurement of an electromagnetic field [16] and the observation of the recoil of light on an optical fibre tip [17]. However, in the former case the field was quasi–static and hence not an electromagnetic wave, and the latter experiment was not quantitative and has been criticised [37, 38].
As we report here, we have performed a modified version of Ashkin's and Dziedzic's scheme [12]. In our experiment, we illuminate a liquid, mineral oil or water, with an unfocused continuous–wave laser beam and considered the reflected light. According to Minkowski, the surface of the liquid should bulge out, acting as a de–focusing spherical mirror. However, we have observed a focusing effect (figure 1) in qualitative agreement with the Abraham momentum. The surface is deformed until the surface tension balances the net momentum of equation (4). Having measured the surface tension and the refractive index n, we found that the observed focusing is also in quantitative agreement with the Abraham momentum. In addition, we did control experiments where we focused the incident beam tightly. In this case, we observed a de–focusing reflection at the surface, in agreement with the Minkowski momentum transfer.
Figure 1. Principal idea of the experiment. Light incident from the top impinges on the surface of a liquid, part of the light is reflected and the remaining fraction is transmitted. The length of the green arrows indicates the Abraham momentum of light, equation (2). The net momentum difference of equation (4) is negative, causing an inward pressure on the surface that, in mechanical equilibrium, is balanced by the surface tension of the liquid. The figure shows the resulting shape of the deformed surface with depth exaggerated by a factor of 105. The actual depth lies in the order of 10 nm for a spot of about 1 mm diameter. The angle between incident and reflected light is also exaggerated: in the experiment it is
. The figure suggests that the reflected light is focused by the deformed surface acting as a spherical mirror (although the focusing is subtle due to diffraction, see figure 3)
Download figure:
Standard image High-resolution imageThe question is how do we reconcile our observation with the evidence for the Minkowski momentum [7–15]? figure 2 summarises the theory developed in detail elsewhere [18] and discussed in the appendix. The momentum transfer depends not only on the light, but on the fluid as well. Here the rivalling theories, equations (1) and (2), are not fundamental [36]—they emerge by the interplay between optics and fluid mechanics. Our argument goes as follows: the surface deformation is given by the pressure of the fluid acting against the surface tension. If the light is not able to put the fluid into motion (figure 2(a)) its pressure profile must balance the optical pressure, which deforms the surface outward in agreement with Minkowski, as we have obtained from equation (5). On the other hand, the dipole force, the tangential gradient of the optical pressure described by equation (5), can also put the fluid into motion4 . The fluid settles to a stationary flow in the form of a vortex ring around the light beam (figure 2(b)). On a vortex ring the pressure at the top is the opposite of the pressure at the bottom. At the bottom of the container a viscous layer is formed where the fluid pressure balances the optical pressure. As the pressure at the surface changes sign due to the vortex ring, we obtain the exact opposite of Minkowski's pressure: Abraham's pressure.
Figure 2. Theory explaining two different regimes for a fluid to respond to a light beam (green line). In case (a) the optical gradient force of the light increases the pressure in the fluid, but the light is not able to put the fluid into motion (the light is too focused or the container of the fluid too shallow). The pressure bulges the surface outward in agreement with Minkowski's momentum balance of equation (3). In case (b) the light is able to move the fluid; the figure shows the streamlines of the flow. The pressure at the surface is the exact opposite of the pressure of the bottom where it is balanced by the optical pressure. The surface bends inward (figure 1) in agreement with Abraham's momentum balance of equation (4). Note that in both figures the surface deformations are grossly exaggerated for making them visible.
Download figure:
Standard image High-resolution imageWe performed our experiments with light impinging from air on either one of two liquids, a transparent mineral oil and pure water, both having a low absorption of light, in order to rule out thermal effects and other artefacts. Our experimental details are as follows: a Gaussian beam of light with wavelength λ = 532 nm and beam radius
for oil/water impinges on the oil/water surface after propagating the distance
from a focus of the beam–shaping optics. The light is incident under a slight angle,
, such that we can easily separate the reflected beam. Due to diffraction (see the appendix) the illuminated spot widens to the radius a1 with

In this paper we regard the beam radius as the radius where the intensity has fallen by
(note that definitions of beam radius differ in the literature). In our case
, which is 90 times larger than in Ashkin's and Dziedzic's experiment [12] and 13 times larger than in Casner's and Delville's experiment [14]. The beam sizes in the experiments of Sakai and Astrath et al [13, 15] were only 1.8 and 1.7 times smaller than ours, but we used a large container of 10 cm depth, whereas the vessel of Astrath et al was only 8 mm deep [15] (Sakai et al [13] did not report their container size). In the appendix we show that a relatively wide beam and a large container is required for the flow pattern (figure 2(b)) to emerge.
The light on the air–liquid interface deforms the surface of the liquid until the surface tension balances the pressure of the fluid. If the Abraham momentum is correct in describing the pressure, equation (4), the incident light forms an indentation that follows the intensity profile and acts as a focusing mirror on the reflected light (figure 1). As the surface tension is a long–range effect, the actually deformed area is much larger than the size of the illuminated spot. We show in the appendix that the maximal depth of the indentation lies in the order of only 20 nm for the light power we used (maximally 1 W/2.1 W for avoiding heating). We also show in the appendix that the radius of curvature R of the surface at the centre of the illuminated spot is proportional to the ratio of the surface tension σ over the incident peak intensity I0. For a Gaussian beam I0 is four times the incident power divided by the beam area
. We thus obtain from the Abraham pressure of equation (4)

We have measured σ with a Krüss surface tensiometer and get
for oil and
for water. We have also measured the refractive index with a WAY-2S digital Abbe refractometer and get
for oil at 25 °C. The refractive index of water is n = 1.3330. With these numbers and the maximal power P = 1 W we obtain the minimal radius of curvature R = 2.76 m on oil, and with P = 2.1 W a minimal R = 2.98 m on water. The radius a1 of the incident beam is too small and the radii of curvature R too large for fully overcoming the diffraction of the reflected light—the beam does not get fully focused—but the beam radius expands less with the surface acting as a mirror than without it (figure 3).
Figure 3. Focusing of light as the radiation pressure deforms the surface of the liquid. Initially the surface is flat; figure (a) illustrates the reflection of the diffracting beam. The higher the intensity, the deeper the shade of green in the figure. After about 1 s the surface is deformed (figure A1) due to pressure created by the light–induced flow (figure 2), forming a focusing mirror for the reflected light. Figure b illustrates how this mirror decreases the diffraction of the reflected beam.
Download figure:
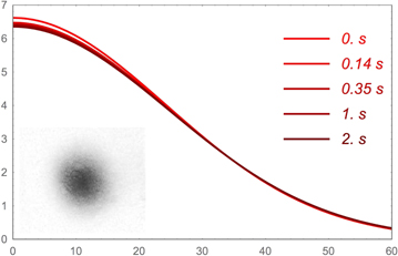
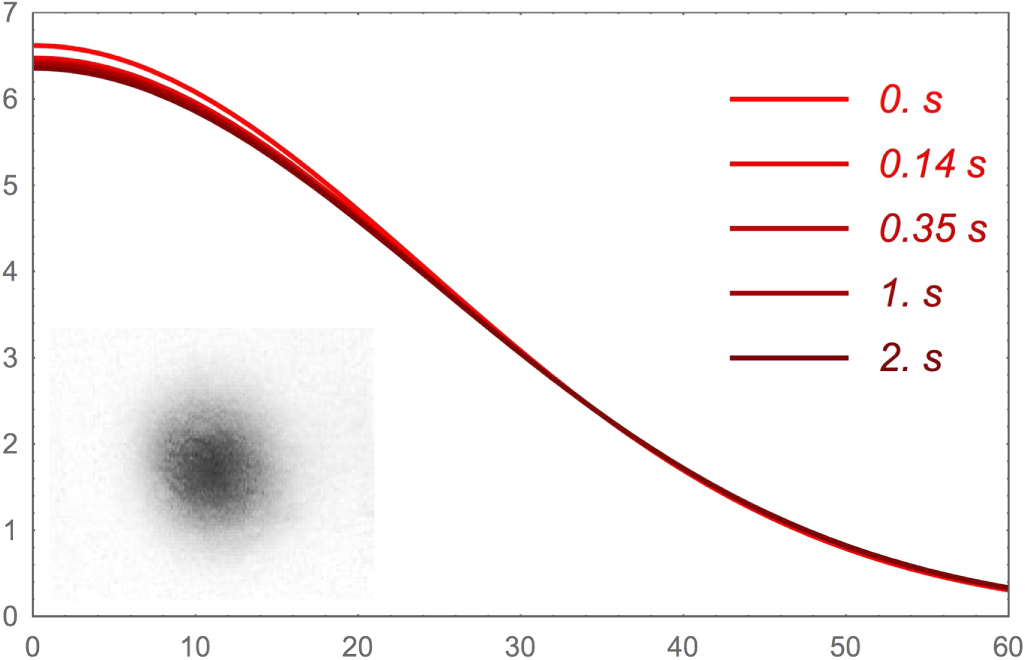
Standard image High-resolution imageFor measuring how the light deforms the surface, we simply project the reflected light onto the wall of the laboratory at optical distance
from the surface, and record videos of the projected spot. Figure 4 shows a sample of our data. We observed that after opening the laser beam the spot radius shrinks during a time of about 0.7 s/1.0 s for oil/water and then becomes stationary, apart from fluctuations due to noise. Presumably, this is the time required for establishing the flow pattern (figure 2(b)). This natural time lag gives us the opportunity of quantitatively comparing the theory with the experiment. Diffraction theory (see the appendix) predicts the radius a of the projected beam, where

From the recorded video frames of the projected light, we calculate the ratio η of the stationary over the initial beam radius. We compare η with the ratio of the theoretical value a given by equation (8) for radius of curvature according to equation (7) and the theoretical value for the flat surface given by equation (8) with
.
Figure 4. Measured beam profile. The figure shows the profiles of the reflected beam recorded at different times. We used water illuminated with an unfocused incident beam of 2 W power. The inset shows the raw data for t = 0 s; the curves present fits with Gaussians normalised to the total number of pixels. One sees that the beam size decreases until a typical time of 1 s; after this time the spot size is stationary.
Download figure:
Standard image High-resolution imageFigure 5 shows the results for varying power of the incident light. For each power value we measured the intensity profile over three runs, made first averages from 0.7 s/1.0 s to 3 s over each run, followed by a second average over the three runs, and extracted the beam radius by performing a fit with a Gaussian. The error bars are obtained from statistical analysis. We see that the observed spot ratio η agrees well with our theoretical prediction based on the Abraham momentum. The intensity was chosen in order to avoid heating and hence thermal expansion that would have the opposite effect than the experimentally inferred indentation of the surface. The absorption coefficient of 532 nm light is low for the oil:
(measured with a Lambda 900 Spectrophotometer) and even lower for the pure water:
. This indicates that thermal effects are unlikely to have played a role in the surface deformation, because otherwise the times should have been related to the absorption coefficients. Furthermore, not only have we found qualitative evidence for the Abraham momentum at work, we have found quantitative agreement for two different substances, which would be difficult to explain by artefacts. Theory [18] shows (figure 2) that the Abraham deformation occurs in a regime when the light is able to put the liquid into motion. The velocities are in the order of 10 μm s−1 [18], which is, however, very hard to measure.
Figure 5. Experimental results compared with theory. For various values of the incident power P of light, the ratio η of the stationary and initial spot radii is plotted and compared with the theory. Within the error bars the experimental data are consistent with the theoretical prediction based on the Abraham momentum of light.
Download figure:
Standard image High-resolution imageFinally, we also performed control experiments where we focused the incident light tightly on the water surface. In this case we should reproduce the findings of the earlier experiments [12–15]. Indeed, we have observed (figure 6) that the projected spot grows within a short time, in the order of 0.1 s, and settles then to a near-stationary size. The increase in the spot size points to a defocusing of the reflected beam caused by the surface bulging outwards. This further rules out that the inward deformation observed for unfocused incident light is caused by thermal effects in the fluid, as for focused light those would have been stronger, producing a stronger dip of the surface. Instead, we observed the opposite, the optical effect of an outward bulge, which is consistent with the previous experiments [12–15], i.e. with the transport of the Minkowski momentum.
Figure 6. Control experiment. Beam profile of the reflected light from a beam tightly focused on the water surface with a beam radius of 10 μm and 2.2 W power. The inset shows the measured profile at 0 s. The curves present Gaussian fits with normalised intensity. One sees that the reflected beam grows after a characteristic time in the order of 0.1 s and then reaches a near-stationary size until, presumably, thermal effects become relevant.
Download figure:
Standard image High-resolution imageIn conclusion, we have obtained experimental evidence, backed up by hydrodynamic theory [18], that the momentum transfer of light in fluids is truly Janus–faced: the Minkowski or the Abraham momentum can emerge in similar experiments. The Abraham momentum, equation (2), emerges as the optomechanical momentum when the fluid is moving and the Minkowski momentum, equation (1), when the light is too focused or the container too small to set the fluid into motion. The momentum of light continues to surprise [1, 36].
Acknowledgments
We thank Gregory Falkovich, Yaron Silberberg and Victor Steinberg for discussions, and Wei Hu for help on the experimental apparatus. The work was supported by the National Natural Science Foundation of China (Grant No. 90921009), a research grant from Mr and Mrs Louis Rosenmayer and from Mr and Mrs James Nathan, the Israel Science Foundation and the European Research Council.
Appendix A
In our experiment we observed the subtle focusing effect of light reflected from the surface of liquids. The surface seems to act as a focusing mirror that is deformed inwards, which qualitatively agrees with the Abraham pressure of light. In order to prove that our experimental data are quantitatively consistent with the Abraham deformation, we need to consider the complete beam propagation: the diffraction of the incident light from the optical system to the surface, the phase shift due to the surface deformation and the propagation of the reflected light to the wall of the laboratory where we observed it. In this appendix, we perform the required calculations of the beam propagation and the surface deformation. Note that we do not consider the momentum transfer here—this is done in [18] and summarised in appendix B—we already assume that the Abraham pressure is acting upon the surface and calculate the consequences.
A Gaussian light beam is sent through an optical system that sets the beam width to the radius a0 at a focus. The light then propagates the distance z1 before it impinges on the surface of the liquid where it is reflected and projected on the wall of the laboratory at distance z2. For calculating the light propagation, we need to determine the incident beam profile first. The incident light is monochromatic, with wavelength λ, and linearly polarised. We describe it by the mode function u(x, y, z) that is proportional to the electric field strength averaged over an optical cycle. The propagation of light in the z–direction is described, in paraxial approximation [41], by the optical Schrödinger equation [41]

where
,
,
denote the derivatives with respect to the coordinates, and k is the wavenumber with

As the Schrödinger equation (A.1) conserves the norm, we may require

The intensity of the incident light is then given by the power P as

One verifies that the following Gaussian mode function describes a solution of the propagation equation (A.1):

This Gaussian is normalised at z = 0 and, as it satisfies the propagation equation (A.1), remains normalised throughout. At the surface of the liquid we thus have the Gaussian intensity profile

From equations (A.2) and (A.5) we get for the beam radius a1 the relation equation (6). We have thus determined the intensity profile of the light impinging on the liquid. In our experiments we used Gaussian beams of
. For the experiment with oil, the beam radius was
and the propagation distance
, which gives a beam radius
. For the experiment with pure water we had
and
, which gives
.
The intensity profile (A.6) causes the pressure (4) on the surface of the fluid. The surface responds to the pressure and reaches an equilibrium where the radiation pressure is balanced by the surface tension and the weight of the liquid. Let h be the height of the surface, g the gravitational constant on Earth (
, ρ the density of the liquid and σ the surface tension between air and liquid. The equilibrium is governed by the Young–Laplace equation [42], which we consider in the limit of small deformations:

This equation is easily solved by Fourier transformation:

Introducing polar coordinates with
and
(not to be confused with reflection coefficient r and wavenumber k), calculating the angular integral and using equation (4) for the radiation pressure, we obtain

in terms of the Bessel function J0 [43]. From equation (A.6) we obtain the Fourier–transformed intensity profile

Figure A1
shows the deformation of the surface caused by a Gaussian illumination. As the surface tension is long range, the light indents the surface over a much wider range than the illuminated spot. Outside of the spot we may replace the intensity (A.4) by a delta function of integral P, so in expression (A.9) we replace the Fourier–transformed intensity
by
. Solving the remaining integral we obtain

in terms of the modified Bessel function
with the asymptotics
for large x [43]. Consider now the opposite case, the deformed surface at the illuminated spot. We calculate the height at the centre using the fact that
, and obtain for the resulting integral

in terms of the incomplete Gamma function with
and Euler's constant γ [43], and the parameter

As
is positive the height of the surface is negative, i.e. the surface has curved in as a consequence of the Abraham pressure. At the centre of the spot h reaches its minimal value and so
, the first derivative of h with respect to r, vanishes at r = 0. In order to calculate
, the second derivative of h at the centre, we use the differential equation (A.7) for the surface deformation. In polar coordinates, the Laplacian is given by
The first term of the Laplacian at r = 0 is
. For calculating the second term,
for
we need to take l'Hospital's rule as
vanishes, and get
as well. With this the Laplacian is simply
. We thus obtain from the differential equation (A.7) and our previous result (A.12) for h0 the expression

where, according to equation (A.6), the peak intensity is given by

Fitting a circle to h at the centre we see that the inverse of
gives the radius of curvature:

and hence equation (7). The radius of curvature is thus proportional to the ratio between the surface tension and the peak intensity. For oil with mass density
and surface tension
and for light of maximal power P = 1 W and spot radius
we get
. For water with mass density
and surface tension
we get for the maximal power P = 2.1 W and the spot radius
a deformation of
. The surface deformations are therefore significantly smaller than the wavelength of light and most definitely smaller than the variations of the flow, which justifies the assumption we made of a flat interface. We obtain for the corresponding minimal radii of curvature R = 2.76 m for oil and R = 2.98 m for water.
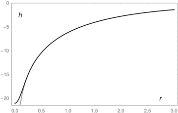
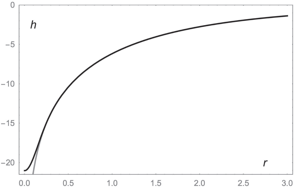
Figure A1. Deformation h of the oil surface (in nm) along the radius r (in mm) from the centre of illumination. The grey curve shows the asymptotics (A.11) outside of the illuminated spot of 0.275 mm.
Download figure:
Standard image High-resolution imageNear the illuminated spot the deformed surface forms a spherical indentation with radius of curvature R given by equation (7). This indentation acts as a spherical mirror on the reflected light. As this focusing mirror is a direct consequence of the Abraham pressure we call it an Abraham mirror. In the case where the Minkowski momentum governs the mechanical effect of the light, the surface would act as a defocusing mirror. We thus have a simple way to discriminate between the two rivalling theories.
In the experiment, the reflected beam is projected on the wall of the laboratory after having propagated the distance z2. Let us calculate the spot size of the beam reflected off the Abraham mirror. Consider first the field immediately after reflection. Within the regime of geometrical optics [41], the path differences of the reflected light at different radii r are given by twice the height difference. The surface height in the illuminated area is approximately
, as the second derivative of
with respect to r is the same as
. The mirror thus multiplies the transversal mode function (A.5) at
with a factor of phase
, and so we have for the light immediately after reflection off the surface

The reflected light then propagates in air with
the distance
. The light is focused by the deformed surface acting as a spherical mirror, but the focusing is subtle (figure 3) as the illuminated spot is small compared with the radius of curvature of the mirror. We thus need to calculate the focusing from diffraction theory [41] where the transversal mode function
satisfies the propagation equation (A.1) with the initial condition (A.17). One verifies that this is the case for the function

with the beam parameter

At distance z2 the diffracted light reaches the wall and the scattered light is observed with a camera. We define the spot size a as the radius where the intensity
has fallen by
, which implies

Using equations (A.2) and (A.19) we obtain after simplifications equation (8). For a flat surface we would get, taking in equation (8) the limit
,

It was observed in the experiment that it takes some time for the projected spot to shrink, which indicates that it takes time for the flow pattern (figure 2) to establish itself. Identifying the initial spot size with
and the stationary spot size with a we can use the ratio
as a quantitative measure of the focusing effect of the Abraham mirror and hence as a quantitative measure of the Abraham pressure.
Appendix B
The momentum transport of light emerges in the interplay between the optical forces and the mechanical response of the fluid; its theory is a fluid-mechanical problem. This problem was considered elsewhere [18], in this appendix we briefly summarise the main findings and discuss their validity, in order to identify the conditions when the Abraham and when the Minkowski momentum appears.
The liquid is described by the density ρ, the velocity profile
and the pressure p. The liquid is incompressible,
, from which follows the equation of continuity

The dynamics of the fluid is governed by the Navier-Stokes equation [44]

where ν denotes the kinematic viscosity [44]. The equations of motion have one trivial solution:

where the fluid is not moving at all, but building up pressure due to the dipole force of the light. At the surface of the liquid the pressure acts against the surface tension, creating an outward bulge, in quantitative agreement with momentum transfer à la Minkowski (figure 2(a)). However, fluid-mechanical theory [18] predicts another solution that agrees with the transport of the Abraham momentum (figure 2(b)). This solution is valid in the regime of a creeping flow where we can ignore the inertia of the fluid. Mathematically, we ignore the non-linear term
in the Navier-Stokes equation (B.2). In this regime, friction dominates the behaviour of the fluid; due to friction a stationary flow emerges in response to the optical gradient force. One finds in cylindrical coordinates [18]

in terms of the modified Bessel functions K0 and K1 [43] and the dimensionless coordinates

with d being the depth of the vessel. One verifies that equation (B.4) describes an exact solution, with no-slip boundary conditions, of the continuity equation (B.1) and the linearized Navier-Stokes equation (B.2), except at r = 0. Here the light beam creates an additional localized pressure [18]

The two-dimensional delta function in equation (B.6) for the localized pressure is identified with the extension of the light beam. Requiring that pL compensates the optical pressure popt at the bottom of the container gives

Since pL changes sign the pressure at the surface is the exact opposite of popt: Abraham's pressure. Integrating equations (B.6) and (B.7) and using equations (5) and (A.4) with norm (A.3) gives the characteristic velocity

One can intuitively understand
as the velocity a viscous fluid is set into motion by the optical pressure popt over the depth of the container—equating the friction
with the integral of the force density
of equation (5) gives equation (B.8) apart from a factor of two. The solution described by equations ((B.4)–(B.8)) is consistent with our experiment, but in other experiments [12–15] the fluid apparently remained at the trivial solution of equation (B.3). Why do seemingly similar experiments show such different modes of behaviour?
Let us discuss the validity conditions for the regime described by equations ((B.4)–(B.8)). First, we need to require that the light beam is much narrower than the characteristic scale of the flow pattern that, as we see from equation (B.5), is
. Otherwise we would not be able to identify the localised pressure, equation (B.6), with the pressure caused by the light beam, equation (B.7). In our experiment, the container was 10 cm deep and so the beam was about 120 times narrower than
. In the experiment by Astrath et al [15], the container was 8 mm deep, whereas the beam was 0.15 mm wide, only 17 times narrower than
. Presumably, in this experiment (and possibly also in the experiment by Sakai et al [13]) the container was too shallow for developing the flow pattern described by equations ((B.4)–(B.8)). Instead, the fluid resorted to the trivial solution (B.3) that gives rise to the Minkowski pressure, as was observed in the experiment [15].
Second, it is instructive to characterize the flow in terms of the Reynolds number [44]

The Reynolds number gives an overall measure for the ratio of friction to inertia in the fluid. Low Reynolds numbers characterize the laminar flow assumed by linearizing the Navier-Stokes equation:

In our case Re ranges from 0.15 to 0.3 for powers P from 1 W to 2.1 W for water with
[44], which justifies the laminar regime we assumed. In the experiment by Astrath et al [15] the Reynolds number is 0.8.
Note that even for a laminar flow with
, nonlinearity must play a role, because the velocity uz of equation (B.4) diverges at r = 0, as there [43]

We can only neglect the nonlinear term
in the Navier-Stokes equation (B.2) outside of a characteristic radius rNL. To estimate rNL we equate
with
in the linearised approximation. As
we only pay attention to the flow in the z-direction. Consider the ratio of
and
. We see from equation (B.4) that this ratio is maximal for
. Requiring it to be unity at rNL we obtain from equations ((B.4)–(B.9)) and the asymptotics equation (B.11) of the modified Bessel functions

In our experiment, rNL ranges from 0.02 mm to 0.47 mm. In the nonlinear regime, viscosity is still important for establishing the flow pattern of equation (B.4): the viscosity of the fluid must turn the gradient force of light that acts in the radial direction into a flow predominately in the z-direction. To estimate whether this is possible we define another Reynolds-type number

where uL denotes the characteristic velocity induced by light. This is the velocity of a fluid particle if viscosity and pressure would not act upon it, only the optical force will. We obtain the maximal velocity u assuming that the entire potential energy density popt at the peak intensity I0 is converted into the kinetic energy density
. We get from equations (5) and (A.15)

As the maximal velocity amounts to a substantial overestimation of the characteristic velocity, we drop the factor 4 and obtain, using equation (B.9) for the Reynolds number,

and thus

In our experiment, where we applied unfocused light, the spot size a1 is larger or comparable with rNL and so
. However, for narrow light beams [12, 14] ReL significantly exceeds unity, which indicates that the viscosity of the fluid cannot turn the applied optical forces into a laminar flow. The only stationary solution is the trivial solution of equation (B.3) where the fluid does not move, but reacts to the light by increasing its pressure, in agreement with Minkowski. On the other hand, if the fluid is able to move the pressure is lowered, in agreement with Abraham [18].
Footnotes
- 4






